均胜电子港交所上市破发跌超3%,新获头部车企150亿元全球订单

瑞财经 王敏 11月6日,均胜电子(HK:00699)在港交所挂牌上市,中金公司和瑞银集团为联席保荐,开盘破发跌超3%,总市值330.31亿港元。
均胜电子于2011年借壳辽源得亨在A股上市,股票代码600699.SH。截至8月8日收市,均胜电子总市值约260.43亿元。
招股书显示,均胜电子是智能汽车科技解决方案提供商,提供汽车零部件行业关键领域(主要为汽车电子和汽车安全)的先进产品和解决方案。
公司业务专注于汽车零部件的研发、制造和销售,于2024年全球汽车零部件行业中排名第四十一,根据弗若斯特沙利文的资料,按收入计,公司是中国和全球第二大汽车被动安全产品供货商。

业绩方面,2025年前三季度,均胜电子营业收入约458.44亿元,与去年同期相比增长11.45%;归属于上市公司股东的净利润约11.2亿元,同比增长18.98%。

时间拉长,2022年、2023年、2024年,均胜电子分别录得收入约为497.93亿元、557.28亿元、558.64亿,同期利润分别约为2.33亿元、12.40亿元、13.26亿。

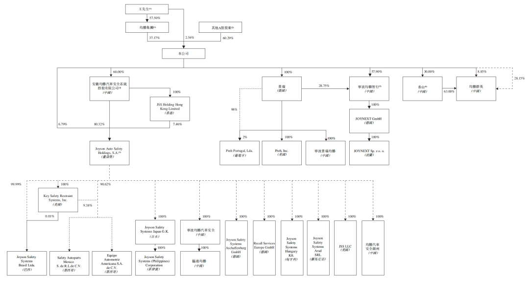
均胜集团由王剑峰于2001年创立,IPO前,王剑峰通过均胜集团间接控制均胜电子37.17%股份,加上直接持股2.54%,合计控股39.71%。
2025年,胡润全球富豪榜显示,王剑峰家族以115亿元的财富位列第2295名。除了均胜电子和香山股份,王剑峰还手握2022年独立IPO上市的均普智慧(688306.SH),共3家上市公司。
据悉,9月15日,均胜电子宣布,公司新获了两家头部主机厂客户的汽车智能化项目定点,均胜电子将在全球范围内为这两大头部主机厂提供集成了智能驾驶、智能网联和智能座舱的中央计算单元(CCU)、智能网联等产品。
根据客户规划,项目预计全生命周期订单总金额约人民币150亿元,计划从2027年开始量产。
相关公司:均胜电子sh600699
财经号声明: 本文由入驻中金在线财经号平台的作者撰写,观点仅代表作者本人,不代表中金在线立场。仅供读者参考,并不构成投资建议。投资者据此操作,风险自担。同时提醒网友提高风险意识,请勿私下汇款给自媒体作者,避免造成金钱损失,风险自负。如有文章和图片作品版权及其他问题,请联系本站。
