仙乐健康37岁董秘刘若阳为复旦硕士,履历涵盖摩根大通、中金公司

瑞财经 刘治颖 1月29日,仙乐健康科技股份有限公司(以下简称:仙乐健康)向港交所主板递交上市申请书,中信证券为其独家保荐人。
招股书显示,仙乐健康成立于1993年,是营养健康食品解决方案提供商,实现软胶囊、软糖、饮品、片剂、粉剂及硬胶囊六大经典剂型全面覆盖,同时率先开发更能配合市场多元化偏好的创新剂型。
根据灼识咨询的资料,按2024年的收入计,仙乐健康于全球营养健康食品解决方案市场占据第三大市场份额,而在中国营养健康食品解决方案市场则排名第一。此外,公司位列全球第二大的软糖及软胶囊营养健康食品解决方案提供商。
2023年、2024年及2025年前9月,仙乐健康收入分别为35.82亿元、42.11亿元、32.91亿元,年╱期内溢利分别为2.4亿元、2.82亿元、5553.5万元,毛利率分别为29.7%、30.6%、31.5%。

仙乐健康最新发布的年度业绩预告显示,预计2025年年度归属于上市公司股东的净利润1.01亿元至1.51亿元,同比下降53%至69%;归属于上市公司股东的扣除非经常性损益的净利润5750.28万元至8596.67万元,同比下滑74%至82%。

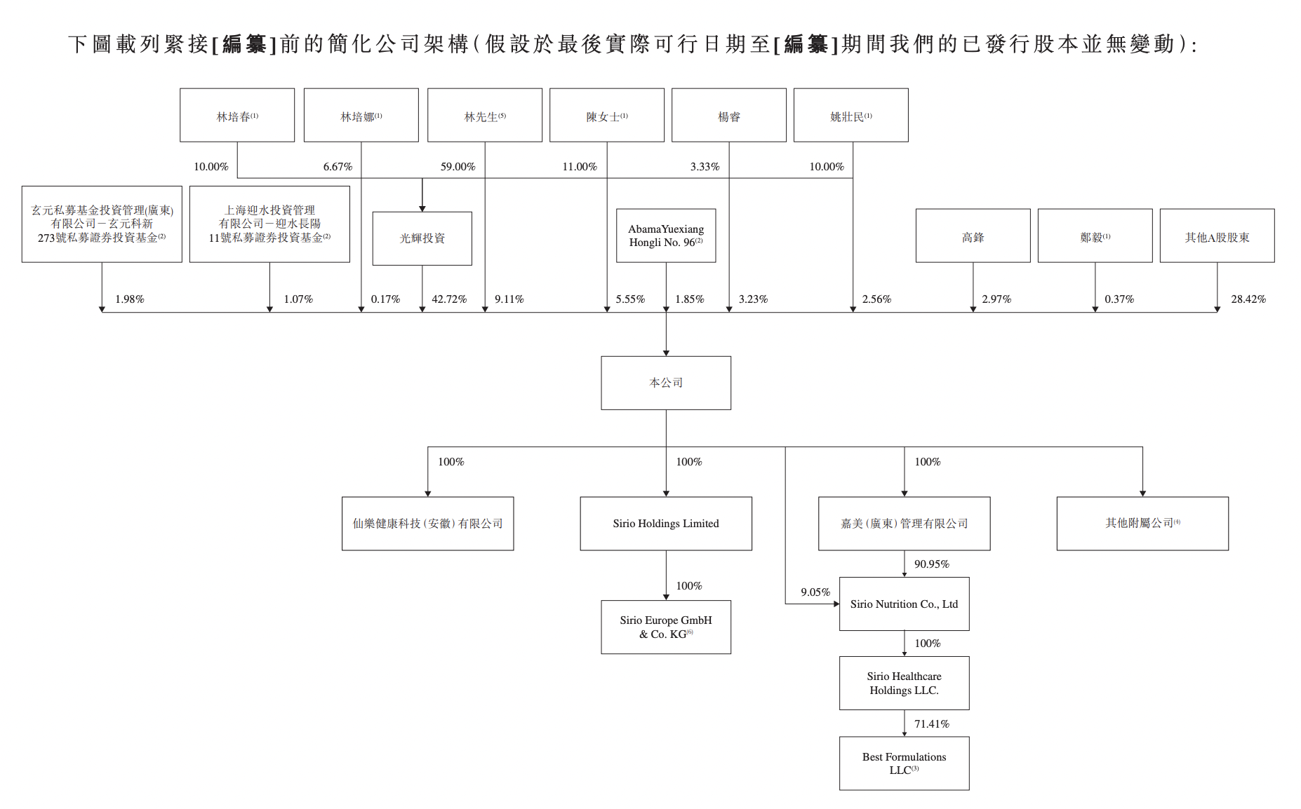
IPO前,林培青、陈琼、光辉投资及阿巴马悦享红利96号分别于公司已发行股本总额中拥有约9.11%、5.55%、42.72%及1.85%股权。
光辉投资由林培青及陈琼分别拥有约59%及11%权益。阿巴马悦享红利96号由陈琼实益全资拥有。陈琼与阿巴马悦享红利96号订立一致行动协议,而阿巴马悦享红利96号在行使其于公司的表决权时根据陈琼的指示行事。
因此,林培青、陈琼、光辉投资及阿巴马悦享红利96号构成公司的控股股东集团,合共持有公司股本总额约59.24%。林培青与陈琼为配偶。

另外,仙乐健康由高锋、郑毅、林培娜分别持股2.97%、0.37%、0.17%;光辉投资由林培春、姚壮民、林培娜、杨睿分别持股10%、10%、6.67%、3.33%。
林培春及林培娜为林培青的妹妹。姚壮民为林培春的丈夫。郑毅为林培娜的丈夫。高锋为林培青的表亲。
据瑞财社查阅,仙乐健康董秘刘若阳是公司最年轻的高管,复旦经济学硕士毕业。
刘若阳,37岁,自2025年4月起担任公司副总经理兼董事会秘书。目前,刘若阳亦自2025年7月起担任Sirio Europe Verwaltungs Gmb H的董事总经理并自2025年12月起担任Nullmax (Cayman) Limited独立董事。自2024年9月至2025年4月,刘若阳担任仙乐健康投资者关系总监。
刘若阳于金融及管理方面拥有丰富的任职经验。加入仙乐健康前,他曾于2012年8月至2015年6月任职于国泰海通证券股份有限公司。他其后于2015年7月至2021年8月担任中国国际金融股份有限公司投资银行部执行总经理。他亦于2021年8月至2024年8月担任摩根大通证券(中国)有限公司执行董事。
刘若阳分别于2009年7月及2012年6月取得中国复旦大学信息与计算科学专业管理学学士学位及经济学硕士学位。
财经号声明: 本文由入驻中金在线财经号平台的作者撰写,观点仅代表作者本人,不代表中金在线立场。仅供读者参考,并不构成投资建议。投资者据此操作,风险自担。同时提醒网友提高风险意识,请勿私下汇款给自媒体作者,避免造成金钱损失,风险自负。如有文章和图片作品版权及其他问题,请联系本站。
