建发国际2025年毛利率增至13.9%,同比增长0.6个百分点
财经号APP
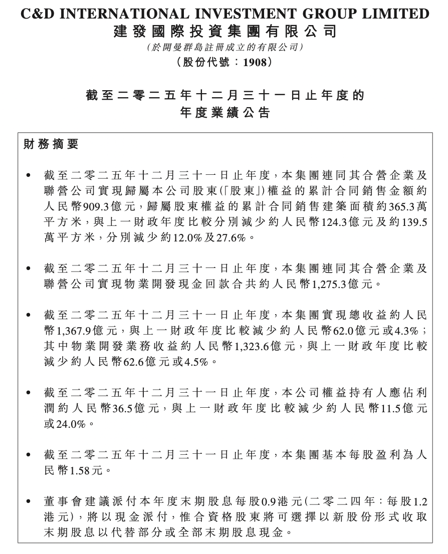
乐居财经 吴文婷 3月25日,建发国际集团发布截至2025年12月31日止年度的年度业绩公告。
2025年,集团实现总收益约1367.9亿元,同比减少4.3%;公司权益持有人应占利润约36.5亿元,同比减少约24%;毛利率13.9%,同比增长0.6个百分点。
于本年度,集团连同其合营企业及联营公司实现归属股东权益的累计合同销售金额约909.3亿元,与上个财政年度比较减少约12%。
另外,截至2025年12月31日,集团的土地储备总可销售面积约达1150万平方米。
相关公司:建发集团,建发物业无锡
财经号声明: 本文由入驻中金在线财经号平台的作者撰写,观点仅代表作者本人,不代表中金在线立场。仅供读者参考,并不构成投资建议。投资者据此操作,风险自担。同时提醒网友提高风险意识,请勿私下汇款给自媒体作者,避免造成金钱损失,风险自负。如有文章和图片作品版权及其他问题,请联系本站。
0条评论 网友评论文明上网,理性发言
查看更多评论
