企业月报|百强销售和融资均维持低位,企业投资小幅回升
内容提要
合约销售:百强房企4月业绩同比降低44.9%
企业拿地:延续小幅回暖趋势,投资聚焦核心地段
企业融资:规模继续处在低位,仅TOP10梯队融资量同比上涨
营销策略:继续“以价换量”,积极响应“以旧换新”
组织动态:美的置业新增执行总裁,滨江集团法人变更
战略动态:多家房企公布白名单进展,碧桂园三只境内债券二次展期成功
01
合约销售
百强房企4月业绩同比降低44.9%
![]()
![]()
核心观点:
1、2024年1-4月,中国房地产市场继续保持低位运行。4月,TOP100房企实现销售操盘金额3121.7亿元,环比降低12.9%,同比降低44.9%,单月业绩规模仍保持在历史较低水平。累计业绩来看,百强房企1-4月实现销售操盘金额10914.1亿元,同比降低46.8%,降幅收窄0.7个百分点。

2、2024年4月,百强房企各梯队销售门槛较去年同期进一步降低,且门槛值均降至近年最低水平。其中,TOP10房企销售操盘金额门槛同比降低57.3%至258.8亿元。TOP30和TOP50房企门槛也分别同比降低52.6%和51.1%至68.7亿元和44.8亿元。TOP100房企的销售操盘金额门槛则降低47.7%至18.5亿元。

3、从企业表现来看,2024年4月单月业绩环比增长的百强房企不足四成,单月和累计业绩同比降低的房企也占到近九成。单月业绩同比降幅大于50%的企业数量达到45家,业绩同比整体呈普降态势。1-4月,百强房企累计操盘金额超百亿的房企只有21家,而2023年和2022年同期分别有45家和47家。即便是全口径销售金额,过百亿的房企也仅有25家。
02
企业拿地
延续小幅回暖趋势
投资聚焦核心地段
![]()
核心观点:
1、4月典型房企投资延续自2月以来回暖趋势。CRIC重点监测30家房企投资金额439亿元,环比增14%,但由于去年基数较高,同比仍下跌61%,拿地建面为217万平方米,环比增38%,同比跌66%。具体来看,建发、滨江、龙湖拿地金额分别达到163亿元、74亿元、64亿元,位列前三位,其中建发在厦门、上海、武汉、杭州等核心城市均有斩获,滨江则持续重仓杭州。由此可见,核心城市优质地块仍是房企首选。
2、建发、绿城拿地销售比高于行业平均。前四月仍有近七成百强房企未拿地,整体百强房企拿地销售比仅为0.16。聚焦到销售TOP10企业来看:第一,1-4月销售Top10拿地金额占百强比重为57%,投资高度集中在头部企业;第二,绿城、越秀、龙湖、滨江、建发拿地金额排名与销售排名相近,且拿地销售高于行业平均,其中建发、绿城拿地销售比超过0.5;第三,前四月拿地金额仅有绿城、龙湖、滨江较去年增长,而保利、中海等今年投资略有放缓,前四月投资金额同比下降62%和74%。
3、“金三银四”缺席叠加供应放缓,企业投资持续保持审慎。目前,从供求规模的角度来看,土地供应节奏与去年同期相当、成交规模也同比基本持平,行业的供求平衡仍在调整中,一季度以来上海、杭州、合肥等热点城市均明显放缓了供地节奏,典型如合肥近两次预供地公告均仅放出4宗宅地。
在供求关系和市场预期恢复健康之前,土地市场的规模超跌仍将维持一段时间,供应的减少一定程度影响了企业投资的选择和判断。
企业端来看,楼市“金三银四”的缺席、销售不及预期仍是导致企业持续审慎投资的最重要因素。月末中央经济局会议提出“统筹研究消化存量房产和优化增量住房的政策措施”,以及各大重点城市均或多或少放松了限购政策,预计接下来市场将迎来更多政策细则落地。房企及购房者均有较浓的观望情绪,在市场显著筑底、呈现回暖势态前,房企都将保持审慎、观望态度,土地市场的动态将集中于国央企、优质核心地块上。
03
企业融资
规模继续处在低位
仅TOP10梯队融资量同比上涨

核心观点:
1、融资总量:2024年4月65家典型房企的融资总量为280.07亿元,环比减少29.5%,同比减少56.5%。从全年累计数据来看,65家典型房企的累计融资总量为1325.79亿元,同比减少44.84%。在融资结构方面,本月房企境内债权融资276.57亿元,环比减少26.6%,同比减少48.1%;没有企业进行境外融资;资产证券化融资为3.5亿元,环比减少75.9%,同比减少95.6%。
2、融资成本:2024年1-4月65家典型房企新增债券类融资成本3.14%,较2023年全年下降0.46个百分点,其中境外债券融资成本4.28%,较2023年全年降低3.76个百分点,境内债券融资成本3.12%,较2023年全年降低0.36个百分点。单月来看,4月房企融资成本为3.06%,环比降低了0.04pct,同比降低0.42ct。本月没有房企进行境外融资,而由于境内发债的企业仍然主要是华润置地、中海地产、首开股份等国企央企,因此境内融资成本3.06%,仍然保持在较低的水平。
![]()
3、企业表现:本月融资总量最大的企业是荣盛发展,企业通过银行贷款以及与AMC的合作获得了41.5亿元的融资。从企业梯队来看,2024年1-4月TOP10房企的平均融资额为35.23亿元,是所有梯队中最多的,同时该梯队的房企融资规模同比增加了31.25%,是唯一一个出现增长的梯队。从融资成本来看,TOP10梯队的房企融资成本仍然最低,为2.75%,较2023年全年融资成本降低了0.27pct,比融资成本最高的TOP11-30的房企低0.8pct;TOP51+房企的融资成本较2023年全年下降1.19pct,降幅最大。
![]()
04
营销策略
继续“以价换量”
积极响应“以旧换新”
![]()
核心观点:
1、本月房企积极营销,活动主题多围绕“春日”、“五一”、“现房”等关键词,促销方式主要以特价房、折扣等“以价换量”的方式进行,同时通过联播、直播等方式为营销活动预热、引流。根据CRIC调研情况看,TOP10房企中9家房企推出区域/集团营销活动,且保利发展、万科等多家房企月内多区域先后推出营销活动,以保利发展为例,本月上旬保利河北、保利山西等推出造节营销活动,中旬保利江苏推出“超级会员节”,下旬保利江西、保利甘肃等区域开始“抢跑五一”。不仅如此,位列TOP20房企的越秀地产、中国金茂、中交房地产等房企推出了集团营销活动备战“五一”。
2、本月房企营销手段呈现以下三个特点:第一,特价房规模有放量趋势,本月保利江西、保利甘肃、万科贵阳等区域推出了百套规模的特价房源,较上月明显放量;第二,现房营销再次发力,“保利云和+”上线多款一口价现房,万科石家庄、万科太原推出“实景购房节”,万科无锡推出“安心现房节”,同时华润福建推出“封面资产节”、龙湖珠海推出“写字楼最后5套直降100万”的营销活动加速非住产品的去化;第三,主播选拔、连续直播已成为房企引流、扩大营销影响的重要手段,本月万科无锡、华润广州、建发漳州、美的苏徐等多区域推出直播活动,招商上海还准备了为期两个月的全明星直播天团进行百场大直播,可覆盖“劳动节”、“520”以及“嗨皮Friday专场”,万科冀北举办“星推官”提高触达效率。
3、“以旧换新”队伍不断壮大,多家头部房企顺势推出“焕新”活动。本月郑州、南京等城市接连出台鼓励“以旧换新”的购房政策,根据CRIC不完全统计,万科、华润、招商等多家房企积极响应郑州“以旧换新”政策,抢占试点阶段的500套限额。南京主要通过“南京房产微政务”公众号报名,存量房收购主体为南京安居建设集团全资公司。除此之外,保利浙江、弘阳徐州也趁“五一”期间持续推进“以旧换新”。
4、采取积极的态度,多手段组合营销。短期来看,“五一”期间仍为年内重要营销节点,房企打出“营销组合拳”,使用特价房、现房配合保价、无理由退房等权益类营销活动安抚购房者观望情绪。展望后市,“618”等营销节点紧随其后,在现房库存持续加压的背景下,趁势加码库存现房折扣力度,有助于企业回笼资金,差异化营销更能抓住潜在购房者的关注,如本月万科南京、镇江、扬州推出的“跨城购房立减5万元”的活动,同时快速反应当地购房政策的营销活动也能赚取一定的流量。
05
组织动态
美的置业新增执行总裁
滨江集团法人变更
![]()
核心观点:
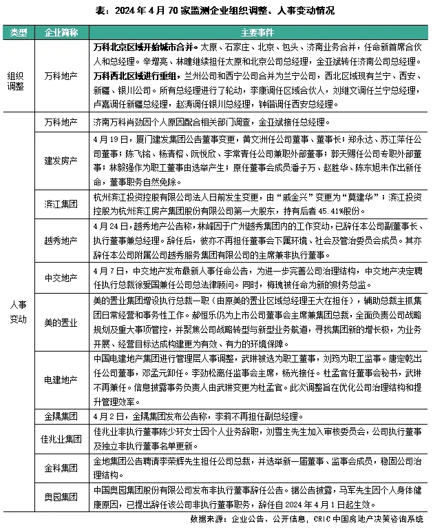
2024年4月,70家重点监测房企重大人事变动及组织调整变动如下:
1、组织调整方面:继南方及上海区域下辖公司合并调整后,万科北京、西北区域于4月启动城市重组。具体情况为,北京区域下属太原公司合并石家庄公司,管理太原、石家庄、保定、晋中业务;北京公司合并包头事业部,管理北京、包头、廊坊、张家口业务;济南地区公司负责济南、临沂、淄博业务;冀北地区公司负责唐山、秦皇岛业务;青岛地区公司负责青岛、潍坊业务;天津地区公司负责天津业务;烟台地区公司负责烟台、威海业务。西北区域进行组织调整,兰州公司和西宁公司合并为兰宁公司,西北区域现为兰宁、西安、新疆、银川公司。
这次北京、西北区域调整旨在贯彻万科从“城市核心型公司”转向为“片区核心型公司”的战略,提升管理效率。同时,企业内部还依据惯例进行了定期人员轮动,西北区域几乎所有的总经理均有调动,体现出公司内部资源优化及管理灵活性。
2、人事变动方面:美的置业集团新增执行总裁职位,由前区域总经理王大在担任,协助总裁处理日常营运和事务工作,郝恒乐仍为董事会主席兼总裁;杭州滨江房产集团法人从戚金兴变更为莫建华,戚金兴仍为实控人。
两家企业管理层人员新增变化旨在年轻化管理团队、明确职责、促进长期稳健发展和提高经营效率,以更好适应行业发展并积极推动企业变革。
06
战略动态
多家房企公布白名单进展
碧桂园三只境内债券二次展期成功
![]()
![]()
![]()
核心观点:
1、本月有不少房企发布了年度业绩,同时也提到了2024年的战略规划。4月24日,在业绩会上,招商蛇口表示,开发业务当前仍是招商蛇口“基本盘”,未来以“五好(城市好、政策面好、项目好、团队好、区域好)”标准为导向,制定城市优选研究体系;同时招商蛇口还将锚定行业五强目标。除招商外,金地集团及金隅集团则相对保守,其中金地表示公司经营重心仍严守现金流安全底线。与此同时,碧桂园公告称由于行业持续波动,公司经营环境日趋复杂,需要收集更多信息以作出合适的会计估计及判断,预计无法按时披露2023年年度报告。
2、融资协调机制方面,也有许多房企更新了最新进展。金科股份4月17日宣布,已有82个项目被纳入政府支持的“白名单”,这些项目遍布全国14个省(自治区、直辖市);部分入选项目已经开始对接融资渠道,并成功获得了多家银行的支持。而旭辉集团宣布,截至4月22日,旭辉在全国已有68个项目入围“白名单”,其中已有19个项目通过调整还款节点、降低利息、置换现有融资及新增融资等方式,从中行、建行、交行、中信、平安、民生、光大、兴业、恒丰、华夏等银行获得了融资支持。此外远洋集团获批进入各地“白名单”项目近50个,中南建设共有40个项目申报了房地产融资“白名单”等。
3、此外在资本运作及债务重组方面,4月1日龙湖集团透露将使用经营性贷款来偿还两笔明年下半年和2026年一季度到期的合计约30亿的保债。龙湖表示今年已经通过置换且无追加抵押物的经营性物业贷款实现了120亿元的增额,预计全年增额将超过200亿元,使余额接近700亿元。而4月11日,保利发展则表示近期无境外发债计划,所聘请国际信用评级机构也已降至1家。与此同时,4月24日,据媒体报道碧桂园旗下“21碧地01”、“21碧地04”及“21碧地02”二次展期方案获得投票通过,部分本金及利息兑付时间推迟至9月。而中南建设方面则由于股票收盘价已连续十个交易日均低于1元/股,首次发布了退市风险提示;4月20日,传出中南建设与太盟投资集团及江苏资产等机构就债务化解、股权交易等合作进行洽谈。(来源:克而瑞研究中心)
【购房资讯轻松享,快来关注乐居网】文章来源:克而瑞
财经号声明: 本文由入驻中金在线财经号平台的作者撰写,观点仅代表作者本人,不代表中金在线立场。仅供读者参考,并不构成投资建议。投资者据此操作,风险自担。同时提醒网友提高风险意识,请勿私下汇款给自媒体作者,避免造成金钱损失,风险自负。如有文章和图片作品版权及其他问题,请联系本站。
