9月房企投融资环比上升 多家房企债务重组延期
01 合约销售:百强房企9月业绩环比微增0.2%


核心观点:
1、2024年9月,TOP100房企实现销售操盘金额2517.2亿元,环比微增0.2%,业绩表现不及往年同期。同比降低37.7%,同比降幅较8月进一步扩大11个百分点。累计业绩来看,1-9月百强房企实现销售操盘金额26338.2亿元,同比降低36.6%,降幅较8月基本持平。

2、2024年9月,百强房企各梯队销售门槛较去年同期进一步降低,且门槛值均降至近年最低水平。其中,TOP10房企销售操盘金额门槛同比降低49.7%至640亿元。TOP30和TOP50房企门槛也分别同比降低41.1%和43.3%至178.3亿元和106.3亿元。TOP100房企的销售操盘金额门槛则降低39%至49.9亿元。

3、从企业表现来看,2024年9月有近半数百强房企实现单月业绩环比提升,其中18家房企环比增幅超过30%。具体来看,绿城中国、建发房产、保利置业、中国中铁、大华集团、首开股份等企业9月均实现了不错的单月业绩环比增长。但同时,单月业绩同比降低的百强房企数量仍占到逾八成。
02 企业拿地:本月投资金额环比上升明显,但同比降幅仍近五成

核心观点
1、典型房企本月拿地金额环比升142%。受到一线城市上海、广州等土拍带动,重点监测30家房企单月投资金额达到429亿元,环比提升142%,但同比仍下降46%,拿地面积228万平方米,环比增300%,同比下降44%。其中仅有保利发展、招商蛇口、建发房产单月拿地金额超过60亿元,主要集中上海、广州、杭州等核心城市,且多为溢价成交,一定程度反映了在谨慎拿地态度下房企更加聚焦优质地块,争夺也相对激烈。
2、超半数百强企业前九月投资金额同比下跌。截止到三季度末,销售百强(全口径)投资金额约4400亿元,同比下降45%,其中有近五成房企2024年以来投资处于暂停态势。前九月已拿地的企业中,有近53%的企业投资额同比下降,降幅超过50%的企业占到36%,且以头部的央企、国企为主,诸如华润、中海、招商等,而民企中仍在拿地的龙湖、滨江投资额同比分别下降69%和50%。由此可见,在销售走弱、土地供应放缓之下,规模化的央国企投资步伐也在放缓。值得注意的是,中建壹品、国贸地产等企业投资额较去年大幅提升,一方面是2023年基数较低所致,另一方面这些企业投资布局主要集中在上海、广州、厦门等总价较高的核心城市。
3、楼市政策持续宽松,未来投资更应“优中选优”。月末楼市政策持续宽松、以及核心城市如广州、苏州的优质宅地高价成交,对提振市场预期有一定作用。待楼市政策效果显现,销售业绩提升、楼市热度传导到土地市场中,企业投资拿地的意愿或将有所回升。但值得注意的是,当市场增量时代成为历史,过去积极扩张拿地并获得土地升值收益的现象难以重现。虽然有资金实力的头部房企、国央企持续在低位补充优质土地资源,但这些房企在拿地时更加强调“优中选优”,投资研判中也更加关注利润指标而非规模指标,目前低密度、小体量地块更受到房企青睐。未来整体投资意愿回升时,房企投资也需要找到自身的优势项目类型,进行更加精准的投资。
03 企业融资:单月规模环比增加17.6%,大悦城和招商蛇口成功发行公募REITs

核心观点
1、融资总量:2024年9月65家典型房企的融资总量为458亿元,环比增加17.6%,同比增加25.4%。从全年的累计数据来看,65家典型房企的累计融资总量为3585.37亿元,同比减少27.3%。在融资结构方面,本月房企境内债权融资411.14亿元,环比增加5.6%,同比增加55.7%;资产证券化融资46.86亿元,同比增加179%,主要是因为大悦城和招商蛇口成功发行了两单公募REITs。
2、融资成本:2024年1-9月65家典型房企新增债券类融资成本2.99%,较2023年全年下降0.61个百分点,其中境外债券融资成本4.18%,较2023年全年降低3.86个百分点,境内债券融资成本2.97%,较2023年全年降低0.51个百分点。单月来看,9月房企融资成本为2.82%,环比提高了0.28pct,同比降低1.02pct。本月境内发债的企业仍然主要是招商蛇口、保利发展、首开股份等央企国企,因此境内融资成本继续走低。

3、企业表现:本月融资总量最大的企业仍然是万科,企业在本月共获得了257.3亿元的银行贷款。从企业梯队来看,2024年1-9月TOP10房企的平均融资额为208.31亿元,是所有梯队中最多的,同时该梯队也是唯一一个融资规模同比增长的梯队。从融资成本来看,TOP51+梯队的房企融资成本最低,为2.6%,较2023年全年融资成本降低了1.64pct,降幅最大,同时比融资成本最高的TOP31-50的房企低0.85pct。

04 营销策略:提前铺排国庆营销,多家房企举办集团营销活动

核心观点
1、本月房企营销活动主题多围绕“国庆”、“中秋”、“双节”等关键词,从营销方式上看以特价房、折扣等“以价换量”的方式为主。根据CRIC监测情况看,多家房企举办集团营销活动,如万科举办“司庆钜惠”、招商蛇口的首届“金秋好房节”、华发股份第二届“超级华粉节”,同时大悦城、象屿地产、合生创展等百强房企也举办了集团营销活动,其中合生与珠江投资举办的“心意长‘十分’宠爱”系列活动从9月11日持续至10月28日,贯穿整个两个月。
2、房本本月营销方式呈现以下五个特点:第一,国庆活动提前铺排,中海合肥本月初就推出国庆提前购的活动,保利苏通、中海长哈、绿城华南等区域也提前半个多月预热国庆活动;第二,特价房规模仍在,保利江西“保利团圆置业季”、保利重庆“要要购房节”均推出百套特价房,招商华北“中秋安心购”释放特价房源超百套;第三,房企持续清理现房库存,为加速现房出清,万科无锡推出“实景购房节”、富力广州推出“现货年度大促”,同时金地沈阳推出“淘金商铺节”甚至推出“1元起抢租”、带租销售等促进资金回流;第四,房企持续直播营销引流,本月中海西安、招商深圳、越秀北方、绿城华南等区域举办直播活动,华发股份推出集团直播“超级华粉节”,万科更是为司庆活动引流联播40天;第五,“以旧换新”常态化营销,招商蛇口、中国金茂等规模房企也加入,招商成都联手贝壳加速旧房出售,金茂泰州联合58同城等中介机构,并配合抖音号、小红书等全平台高频次置顶推介,招商东莞区域以旧换新最高享受100万元限时优惠。从折扣上看,“以价换量”仍将持续,越秀地产“金九银十”活动,全国范围的特惠房最高85折。
3、调整节奏保持冲刺状态,短期内仍以去库存为营销目标。短期来看,十一黄金周已至,房企后续还将会利用国庆、双十一、双十二以及年末等营销节点积极营销促去化,尤其在现房库存占比持续攀升的背景下,折扣让利并配合试住、“以旧换新”等方式多方位解决购房痛点,但同时也要注意,由于以价换量导致前期业主不满的情况时有发生,不少房企也推出了保价权益等营销活动,如建发杭州云湖之城推出“安心购”活动,对前期业主进行补差价的补偿。长期来看,在行业亟待复苏的关键时期,深耕产品力、提升客户服务能力,着力提升企业跨周期能力。
05 组织动态:信达地产、建发股份、中国铁建及中交地产相继换帅

核心观点
在房地产行业面临持续挑战的背景下,多家知名房企于9月完成了高层管理架构的优化调整,旨在通过人事变动激发新的活力与战略方向,以应对市场的不确定性和压力。
1、信达地产高层更迭:9月初,信达地产宣布了一系列高层调整,包括董事长石爱民、总经理郭伟及副总经理陈瑜因个人职业规划或年龄因素主动离职。此举标志着企业进入新一轮的战略调整期,预计将为新团队提供更为灵活和创新的施展空间。
2、建发股份管理层交接:9月5日,建发股份完成工商变更,郑永达先生由董事长转任副董事长,体现了对公司稳健发展的持续贡献,同时林茂先生接任董事长,程东方先生被任命为总经理,这一变动强化了管理团队的新鲜血液,预示着公司在市场布局和管理效能上的新期待。
3、中铁建设集团与中国铁建地产高层互换:9月9日,中铁建设集团的孙洪军先生被调任至中国铁建地产担任党委书记、董事长,而原董事长李兴龙先生则晋升为中国铁建党委常委、副总裁。这一跨界任命彰显了集团内部资源的优化配置,同时体现了对地产板块的高度重视与期望。
4、中交地产董事长变动:9月13日,中交地产宣布董事长变更,郭主龙先生接任新职,李永前先生则卸任相关职务。此次调整进一步增强了中交房地产的管理层力量,预示着公司在战略规划、市场拓展等方面将迎来新的发展机遇。随着房地产行业步入深度调整期,国央企地产商凭借其雄厚的资金实力和稳健的经营策略,逐渐成为市场的重要支撑力量。面对销售端承压、融资环境复杂等挑战,这些企业纷纷通过优化内部管理、调整战略方向等措施,力求在逆境中寻求突破。
06 战略动态:华夏幸福布局低空经济,富力68间酒店及一幢写字楼被接管


核心观点
1、本月部分企业举办了半年度业绩说明会,其中金隅集团管理层在说明会中提及,未来会把握政策机遇推动自有用地盘活实现新突破,围绕存量盘活转型及增量市场维持适宜开发规模;此外适时参与“三大工程”,并积极拓展城市更新业务。而信达地产管理层则在说明会中表示,下半年将通过加大现房、商办、车位等存量资产去化力度,协同拓展、行业并购、项目投资、操盘代建、联合建设、受托管理等获取项目等措施降本增效,保障资金流动性安全,推动企业转型发展。
2、在多元化方面,龙湖继续加码商业布局,而华夏幸福打造低空经济。9月20日,成都轨道集团与龙湖商业集团在青羊新城的马厂坝TOD项目举行了签约仪式,宣布将共同打造成都地区首个4.0版本的龙湖天街购物中心。此次合作标志着龙湖天街项目首次进入青羊区,也是龙湖集团与成都轨道TOD的首次商业项目合作。9月23日,华夏幸福与新密市先进制造业开发区企业服务中心签署合作框架协议,双方将在新密市域内开展长期全面深入合作,共同培育低空经济产业,打造产业链条体系。
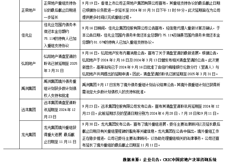
3、债务重组方面,9月3日,富力地产在港交所发布內幕消息,附属公司兆晞、富力香港及御逸被委任资产接管人,涉及资产包括68间酒店及一幢写字楼。9月16日,佳兆业公告宣布,佳兆业范围内债务未偿还本金总额约75.11%及瑞景范围内债务未偿还本金总额约81.07%的持有人已加入重组支持协议。9月17日,禹洲集团发布了境外债务重组计划会议结果公告,其境外债重组计划已获得所需法定大多数计划债权人的支持和批准。
【购房资讯轻松享,快来关注乐居网】文章来源:克而瑞
财经号声明: 本文由入驻中金在线财经号平台的作者撰写,观点仅代表作者本人,不代表中金在线立场。仅供读者参考,并不构成投资建议。投资者据此操作,风险自担。同时提醒网友提高风险意识,请勿私下汇款给自媒体作者,避免造成金钱损失,风险自负。如有文章和图片作品版权及其他问题,请联系本站。
