冲上热搜!商丘公交陷停运风波,多地也在上演
2月23日一早,话题#河南商丘公交因亏损严重将暂停运营#冲上微博热搜。
结果不到四个小时,事情便有了反转,商丘市公交公司便发布公告称:公司将克服困难,确保公交不停运,一边还郑重道歉。

商丘公交“神反转”
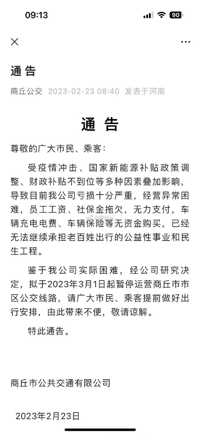
事情是这样的,2月23日早间,商丘公交在微信公众号发布了一则”停运公告”:
受疫情冲击、国家新能源补贴政策调整、财政补贴不到位等多种因素叠加影响,导致目前我公司亏损十分严重,经营异常困难,员工工资、社保金拖欠,无力支付,车辆充电电费、车辆保险等无资金购买,已经无法继续承担老百姓出行的公益性事业和民生工程。
鉴于我公司实际困难,经公司研究决定,拟于2023年3月1日起暂停运营商丘市市区公交线路。

作为河南地级市之一,商丘的户籍人口已过千万,常住人口约有800万,市区人口近百万。对于这样一个人口大市来说,公交的重要性不言而喻。
果然,公告一出,商丘市民炸锅了:加上三轮四轮禁行,这波是老年人基本没法出门,打工人自行车上班的节奏.....
但事情很快迎来反转——商丘公交把这则推文给删除了,并发布最新通告称将克服困难,确保公交不停运,不影响公众出行,此前发布的公告对社会造成的不良影响,深表歉意。当地政府则回应表态称,“确保市区公共交通正常运营”。

商丘公交停运风波并不是个案。
此前2月13日,漠河也发生了公交停运事件,也是上午发布停运公告,下午便改口了。
去年8月,湖南耒阳8家公交企业就曾发布联合声明,“因经营困难,司机工资发不出,故决定自2022年8月25日起停运公交车。”引发关注后,经多部门协调最终避免了停运。
更早前,在河南郸城、广东博罗、广东阳江等城市,公交也曾一度停运。

商丘公交经营困难
公开信息显示,商丘公交公司始建于1958年,于2006年3月改制为民营企业,注册资本500万元人民币。
从股权结构看,商丘公交由自然人黄玉波直接持股67.6%,商丘市公共交通有限公司工会委员会持股15%,公司实际控制人为黄玉波。

来源:天眼查
数据显示,截至2018年,商丘公交共有从业人员4000余人,运营车辆2578台,其运行的59条公交线路和6条环线公交线路,覆盖市区到郊区的大部分区域。
一般来说,公交运营属于公益性质的民生行业,属于地方城投公司管理经营,商丘公交改制后,尽管财政予以补贴,在此前疫情等多方面的影响下公司经营并不顺畅。
此前一份有关商丘公交的报道显示:2020年整个二月份运营情况不是太好,收入3万多元,与19年同月份相比,我们收入将近下降了99.7%左右。
天眼查显示,2023年2月21日,商丘公交被商丘市梁园区人民法院列为被执行人,执行标的4715元。
除此之外,有该公交公司的工作人员对媒体表示,“现在商丘全部换成了新能源公交车,新能源车要建场站,以前都有补贴,但是2019年开始就停止了,一个是国家的新能源补贴没有了,市里的一些补贴,比如每辆车每年跑够一定公里数的补贴,都没有了。”
“公司买的3000多辆新能源车,都是分期贷款买的,补贴没了,车款还不上,保险也买不了,没有保险就不能上路,确实也没办法运营。”
“补贴一直没有发放,公司已经五个月没有发工资了。”
值得一提的是,有商丘本地市民反映称,作为一家民营企业,商丘公交在经营上本身便存在问题,包括票价贵、发车间隔不合理、线路规划运营不合理、IC卡充值不便等。
这或许是因为,作为民企的公交公司,它并没有市场化的民企那样,有提升运营效率、改善服务质量的动力。毕竟,背后还有财政兜底。

地方财政窘境
商丘地处河南省东部。2022年,商丘市实现GDP3000多亿,增速5.1%,排在全省第四位。这样一个城市,按理说不应该缺钱到发不出补贴。

但企业预警通显示,2022年,商丘市的财政收入为201.6亿元,但财政支出有519.4亿元,同时债务余额为814.76亿元。


来源:企业预警通
2022年,商丘市的债务率达到了254.22%,连年攀升。若加上政府隐形债务计算,2022年商丘市口径债务率达到了482.52%。
目前商丘共有城投平台11个,有息债务748.19亿元,短期债务227.24亿元。

来源:企业预警通
中国房地产报报道,城投企业债务违约事件也在河南出现,新乡、商丘、新郑等多家城投公司分别拟发行不超过5亿元、6亿元、10亿元的短期融资,均用于偿还有息债务。
可以看出地方财政“囊中羞涩”,要想拿出钱来补贴,就变得困难了。
事实上,关于地方“没钱”,勒紧裤腰带的新闻有不少。
2021年中,四川阆中市公开拍卖,全市学校和各行政单位10万人口食堂的配送服务,共计30年的特许经营权,开价1.8亿元。之后,四川乐山大佛景区也被挂上了拍卖网,其观光游览车和摊点30年的经营权,足足被卖出了17亿元。
2022年底,贵州遵义最大城投——遵义道桥建设宣布,将其156亿元银行债务展期至20年。
此外,山西小县城在缩减编制,东北一些城市撤街设镇等等现象,也都说明了地方的窘境和自救。
此次的“商丘公交停运”风波,相信也只是一个缩影。
•END•
财经号声明: 本文由入驻中金在线财经号平台的作者撰写,观点仅代表作者本人,不代表中金在线立场。仅供读者参考,并不构成投资建议。投资者据此操作,风险自担。同时提醒网友提高风险意识,请勿私下汇款给自媒体作者,避免造成金钱损失,风险自负。如有文章和图片作品版权及其他问题,请联系本站。
