高层内斗,事涉公章、删库跑路!知名私募靖奇投资两名创始人各执一词
红星资本局8月8日消息,知名量化私募上海靖奇投资管理有限公司(下称“靖奇投资”)高层内斗有了新进展。
8月7日下午,靖奇投资微信公众号发布了《关于非法使用法人印章及合作机构尽职调查义务的声明》(下称“《声明》”)。在《声明》中,靖奇投资称,公司发现存在人员未经法定代表人范思奇授权,非法使用伪造法人印章及冒用法人签名,擅自进行基金设立、清盘、证券账户开立等关键法律行为的情形。
对此,8月8日,靖奇投资另一名创始人唐靖人回应红星资本局称,这篇《声明》是范思奇所发,涉及公章、工商变更登记等一系列纠纷,目前他们已经诉诸司法解决,还在等待后续结果。
红星资本局注意到,目前双方各执一词,尚未有定论。今年6月,该私募就因创始人范思奇宣布“旗下产品清盘”“发文称遭背刺”等话题引发关注。
事涉公章、股权转让、删库跑路
两名创始人各执一词
红星资本局注意到,8月7日的这份《声明》落款为靖奇投资与法定代表人范思奇,并盖有公章和法定代表人章。

《声明》称,近期,公司发现存在人员未经法定代表人范思奇授权,非法使用伪造法人印章及冒用法人签名,擅自进行基金设立、清盘、证券账户开立等关键法律行为的情形。此类操作如未经有效授权,相关法律效力及后果需由实际操作者及相关责任方自行承担。
《声明》还称,公司已于今年6月通过律师函形式,正式要求相关人员归还印章,并于6月底向公安机关重新备案法人印章。目前,公司印章由法人范思奇依法管理,任何他人持有并使用的所谓“公司印章”,均属伪造或非法占有,其行为及所形成文书,公司一律不予承认,亦不承担任何法律后果。公司还特别提醒各基金托管机构、证券公司及合作方,应严格履行尽职调查义务,认真核查基金设立、交易账户开立等行为中所使用的法人授权文件与印章是否合法、有效。
8月8日,唐靖人向红星资本局表示,这篇《声明》是范思奇所发,他们并不认可。唐靖人称,公章一直在使用并未丢失,是范思奇自己刻了新的公章,拿到了公众号后发布了这篇《声明》。
唐靖人还表示,涉及公章、工商变更登记等一系列纠纷,他们已经诉诸司法解决,还在等待后续结果。
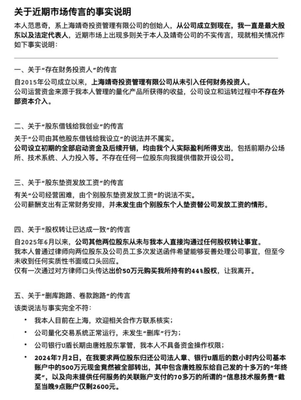
红星资本局注意到,此前几日,市场上还流传着一篇《关于近期市场传言的事实说明》。文章中,范思奇对近期市场上“靖奇投资存在财务投资人”“股东借钱给范思奇创业”“股东垫资发放工资”“股权转让已达成一致”“删库跑路、卷款逃跑”“范思奇本人存在财务问题”等传言进行了一一驳斥。

其中,针对“股权转让已达成一致”的传言,范思奇称,自2025年6月以来,公司其他两位股东从未与他本人直接沟通过任何股权转让事宜,他曾通过律师向两位股东及公司员工多次发送函件希望能够妥善处理公司事宜,但至今未收到任何实质性书面或口头回应。“仅有一次通过对方律师口头传达出价50万元购买我所持有的44%股权,让我离开。”
8月8日,唐靖人也向红星资本局否认了“50万元购买股权”的说法。对于此前是否有沟通过股权转让,唐靖人表示,“我们压根没想要控制权,只想好好经营下去,他(范)提过出售,但是价格很离谱。”
对于范思奇否认的“删库跑路”,唐靖人表示,“删库行为属实,不是他说没有就没有的”,事情发生在6月10日,也就是范思奇宣布清盘的前一天,范思奇通过远程登录操作。
对于范思奇提到的“2024年7月2日,在我要求两位股东归还公司法人章、银行U盾后的数小时内公司基本账户中的500万元现金竟然被全部转出”等说法,唐靖人表示,这是范思奇刻了公章之后偷偷申请了U盾,于是他们提前发了工资,剩余资金转移到了产品。
此前创始人宣布清盘
刚拿下近一年百强量化私募第二名
今年6月10日,范思奇在致投资者的信中表示,经过慎重考虑,将于本月卸任靖奇投资基金经理职务,他所管理的基金产品也将于本周起进入清盘流程。
范思奇称,公司已妥善安排清盘计划,绝大部分产品预计本月底前完成清盘。关于未来,他计划继续从事交易相关工作,但将不再以公司形式参与市场。
6月12日,靖奇投资发表声明称,范思奇卸任信提及的“基金清盘”仅涉及范思奇个人管理的部分自营产品,占公司总资管比例较低,对公司经营无实质影响。目前公司所有资管产品均正常运作,策略稳定,业绩达标,无任何清盘计划。彼时公司对外表示,后续公司的股权结构可能会有所调整,提升其他合伙人的股权占比。
到了6月下旬,范思奇又发布了一篇题为《十年努力,一朝背刺》的文章。他提到,2014年,他怀着热情与信念创立了靖奇,但一场“精心策划”的提前9分钟通知的股东会,“合法”将他从公司踢出。他表示,自己失去了系统权限、失去了和员工的联络通道,甚至失去了从零开始写的代码。在他看来,“这不是一次体面的交接,而是一场彻底的背刺”。
此前6月22日红星资本局曾报道(详情点击:《知名量化私募创始人称遭“背刺”出局,公司否认:按章程采取的应急预案》),彼时,唐靖人向红星资本局表示,范思奇所说的被公司踢走、单方面罢免均是没有的事,“他单方面发出清盘公告以及一系列越权行为之后,我们按照公司章程采取的应急预案”。
结合上述信息来看,对于清盘后的多项事宜,双方各执一词,尚未有定论。
红星资本局注意到,尽管内斗事件持续发酵,靖奇投资依旧斩获了由私募排排网发布的近1年百强量化私募中第二名的成绩。
上述数据显示,截至6月底,近1年百强量化私募中旗下符合排名规则的产品共639只,这些产品过去一年收益均值为36.87%。其中,靖奇投资旗下3只产品合计规模约为7188.47万元,近1年收益均值为79.61%。薛浩然管理的“靖奇基石5号B类份额”近1年收益高达143.70%。
红星资本局注意到,截至目前,中基协网站显示,范思奇身兼法定代表人、董事长、总经理、基金经理等多个身份。范思奇为公司第一大股东,认缴比例为36.36%;唐靖人、茅诺平的认缴比例均为27.27%;上海竞而启企业管理合伙企业(有限合伙)认缴比例为9.09%。

红星新闻记者 蒋紫雯
编辑 杨程
(下载红星新闻,报料有奖!)
财经号声明: 本文由入驻中金在线财经号平台的作者撰写,观点仅代表作者本人,不代表中金在线立场。仅供读者参考,并不构成投资建议。投资者据此操作,风险自担。同时提醒网友提高风险意识,请勿私下汇款给自媒体作者,避免造成金钱损失,风险自负。如有文章和图片作品版权及其他问题,请联系本站。
