铜仁市招商引资新政策解读:优惠政策再升级,助力经济高质量发展
铜仁市位于贵州省东北部,武陵山区腹地,东邻湘楚,北接重庆,是连接中原地区与西南边陲的纽带。这里山清水秀,人文荟萃,拥有丰富的自然资源和独特的地理位置优势。铜仁市新型产融研究院(以下简称研究院)作为铜仁高新区高能级赋能服务平台,着力引入专为园区“解难、纾困、增效”而研发的“一九·三智”运营体系,旨在为当地政府、园区、企业提供高水平的产业研究、金融服务、技术支持等多方位支持,为铜仁市及周边地区的产业发展注入新动力,推动当地经济高质量发展。本期,研究院将对《铜仁市招商引资优惠政策暂行办法》进行解读。
![]() |
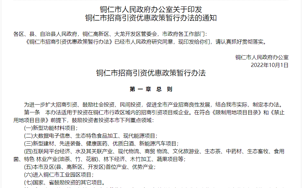
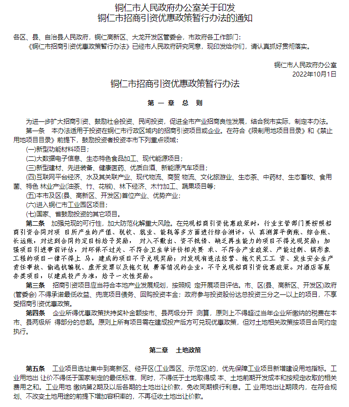
铜仁市一直以招商引资为经济发展的主引擎,为此,市委、市政府制定了新版《铜仁市招商引资优惠政策暂行办法》(铜府办发〔2022〕36号)。该《暂行办法》的出台旨在营造良好的投资环境,吸引更多投资者参与到铜仁市经济建设中来。《暂行办法》重新界定了优惠政策的范围、要求、强度和兑现措施,更加符合铜仁市当前招商引资的实际需求。以下是对该政策的具体解读:
一、适用范围和重点领域:
适用范围:《暂行办法》适用于投资在铜仁市行政区域内的招商引资项目或企业。
重点领域:在符合《限制用地项目目录》和《禁止用地项目目录》前提下,鼓励投资者投资本市下列重点领域:
(1) 新型功能材料项目;
(2) 大数据电子信息、生态特色食品加工、现代能源项目;
(3) 新型建材、先进装备、健康医药、优质白酒、新能源汽车项目;
(4) 互联网平台经济、水及其关联产业、现代物流、商贸物流、文化旅游业、生态茶、中药材、生态畜牧、食用菌、特色林业产业(油茶、竹、花椒)、林下经济、木竹加工、蔬果项目等;
(5) 本市及区(县、高新区、开发区)首位产业、优势产业;
(6) 进入铜仁市工业园区项目;
(7) 国家、省鼓励投资的其他项目。
二、主要内容:
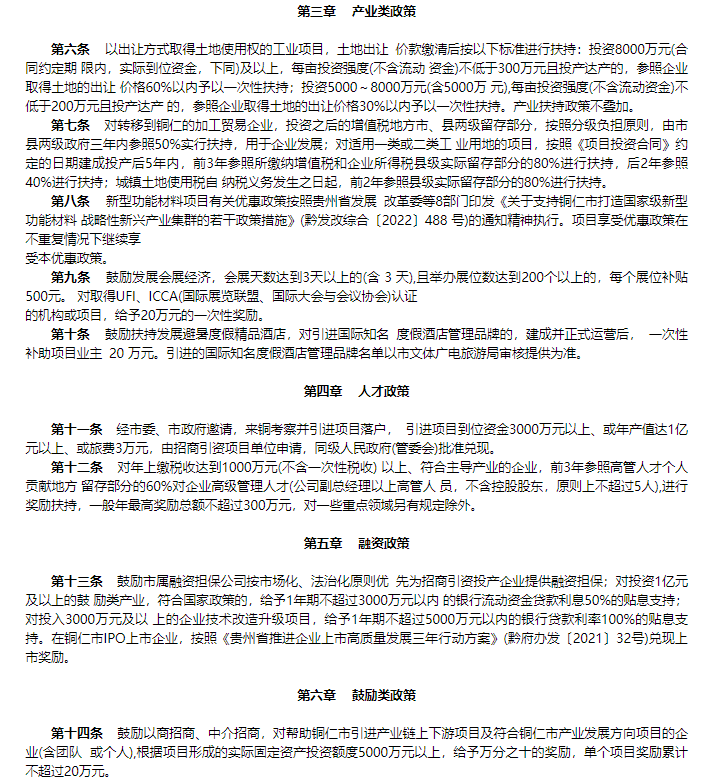
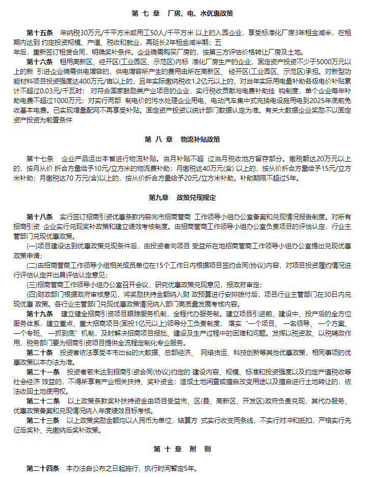
该《暂行办法》的主要内容包括对招商引资项目的扶持政策、兑现机制、土地政策、产业类政策、人才政策、融资政策、鼓励类政策、厂房、电、水优惠政策、物流补贴政策等内容。具体政策措施涵盖了投资项目的选址优先、土地出让价格、固定资产投资扶持、人才奖励、融资支持、物流补贴等方面。
三、实施和监督:
该《暂行办法》的实施将由相关部门负责具体落实,同时建立健全招商引资项目跟踪服务机制,全程代办服务制,以及时解决项目过程中的困难和问题。政府将对政策实施情况进行监督和考核,确保政策能够有效实施。
四、兑换流程:
(1) 申请阶段:投资者在铜仁市投资的项目达到优惠政策兑现条件后,向项目受益所在地招商营商工作领导小组办公室提出兑现优惠政策申请。
(2) 评估认定:招商营商工作领导小组相关成员单位根据项目签约合同(协议)内容,在15个工作日内对项目投资履约情况进行评估认定并出具评估认定意见。
(3) 审定:招商营商工作领导小组办公室召开会议,研究优惠政策兑现意见,报政府审定。
(4) 兑现:财政部门根据政府审核意见,将奖励扶持金额纳入财政预算进行安排拨付后,项目行业主管部门在30日内兑现优惠政策。
五、执行时间
该《暂行办法》自2022年10月1印发之日起施行,执行时间暂定5年。
需要说明的是:2014年出台的原《铜仁市招商引资优惠政策暂行办法》(铜党办发〔2014〕41号)同时废止。
六、政策的意义和影响
《暂行办法》的出台将对铜仁市的经济发展产生积极影响。一方面,通过鼓励投资主导项目,有利于产业的健康发展,避免了对产业的泛奖补、滥奖补,使政策更具针对性和实效性。另一方面,《暂行办法》的出台将降低政策兑现的风险,促进了诚信政府建设,为铜仁市营商环境的改善和发展提供了坚实保障。同时,《暂行办法》偏重于工业项目和入园项目,有助于促进工业项目的集聚发展,推动产业转型升级,进一步提升了铜仁市的产业竞争力和发展活力。
研究院作为铜仁市的高能级赋能服务平台,将继续发挥自身优势,深度参与铜仁市的经济建设和招商引资工作,通过融媒体中心的宣传优势,持续关注并解读铜仁市的政策动向,为投资者提供及时、准确的政策解读,为铜仁市的经济建设发展贡献力量。
以下是政策原文:
![]() |
![]() |
![]() |
(来源:铜仁市人民政府办公室)
财经号声明: 本文由入驻中金在线财经号平台的作者撰写,观点仅代表作者本人,不代表中金在线立场。仅供读者参考,并不构成投资建议。投资者据此操作,风险自担。同时提醒网友提高风险意识,请勿私下汇款给自媒体作者,避免造成金钱损失,风险自负。如有文章和图片作品版权及其他问题,请联系本站。




