量子系列3:2026年量子通信行业洞察及趋势分析

核心观点:
- 中国的量子通信市场为全球第一,占全球市场的份额达40%,覆盖器件、设备与网络。通过“京沪干线”“墨子号”卫星等国家级工程实现技术自主,量子通信设备国产化率超70%。政策推动标准化与规模化商用,实现技术到市场的全面领先。
- 全球量子通信市场呈现爆发式增长态势,量子通信应用从国防、金融延伸至能源、交通、消费电子等多领域。根据ICVResearch,2020年全球量子通信市场规模仅12亿美元,2025年达150亿美元,五年复合增长率高达58.7%。技术正与经典网络融合,向低成本、小型化发展。
- 为构建全球量子通信网络依赖量子中继与卫星组网,中国已实现星地量子密钥分发验证。面临纠缠态随距离衰减等挑战,行业需突破芯片化集成、混合安全协议等关键技术,支撑“量子互联网”发展。

量子通信(Quantumcommunication)是指利用量子纠缠效应进行信息传递的通信方法。它是一种基于量子力学原理的新型通信方式,主要利用量子纠缠和量子叠加等现象实现信息的传输。
(1)行业定义及发展历程
1)定义及分类
量子通信是一种利用量子物理原理实现信息传输的技术。它具有高速、安全、无损等特点,具有广泛的应用前景。随着量子计算机、量子感知器和其他量子技术的发展,量子通信也逐渐成为未来通信系统的重要组成部分。传统通信方式采用加密方式保证信息的安全,比较容易被破解。量子通信利用光量子的不可复制性,其密钥不是固定的,充满随机性,即使密钥被截获也无法被破译。
2)技术方案
量子通信的技术方案方面,其包括量子直接通信和量子密钥分发两大主流技术方案。1)量子密钥分发技术是利用量子力学特性来保证通信安全性。它使通信的双方能够产生并分享一个随机的、安全的密钥,来加密和解密消息。2)量子直接通信作为平行于量子密钥分发的一种重要技术方案,与量子密钥分发进行密钥协商不同。量子直接通信方案将信息加载于量子态,并直接在量子信道进行传输,不依赖于加解密算法及密钥的分发。
图表1 量子通信技术方案类别

信息来源:融中咨询
图表2 量子通信的核心技术

信息来源:融中咨询
3)发展历程
量子通信的发展可分为:
萌芽探索期(1976—1990年):这一时期标志着量子通信研究的初步探索阶段,量子力学的相关概念被引入到信息科学中。该阶段的研究成果相对有限,文献数量仅有5篇。这一阶段,虽然研究数量不多,但为后续的发展奠定了理论基础。
稳步成长期(1991—2011年):从1991年开始,量子通信研究进入了真正的发展时期,这一时段内99%以上的论文发表。研究和发文量稳步上升,平均每年发文量达到66.0篇,特别是2010年发文量最高,达到187篇。量子通信行业逐步推动量子通信向实用化和产业化迈进。
迅速爆发期(2012至今):随着量子科学与技术成为国际科技竞争的焦点,中国在量子计算、量子模拟、量子通信等领域取得了显著进展。2014年,中国科学院量子卓越中心的成立,加速了量子科学与技术领域的科研、人才和学科的协同创新能力。在此期间,量子通信相关研究发展迅速,论文产出增长迅猛,平均每年发文量达到311篇,2020年更是达到了425篇。这一时期的研究成果包含大量的实验验证和技术应用,如“京沪干线”的建成和“墨子号”卫星的成功发射,标志着中国量子通信技术在国际上的领先地位。

(2)行业现状分析
1)政策梳理及发展方向
量子通信政策方面,政策正推动产业进入“标准化牵引”的新阶段。政策重心已从宏观倡导转向 “标准制定与产业规范” ,以标准化推动量子通信从实验室走向规模化商用。多部门协同推进格局形成:国务院(顶层设计)、工信部(产业与标准)、市场监管总局(标准与计量)、证监会(资本支持)等多部门协同,形成政策合力。作为量子信息技术的核心分支,量子通信的自主可控与领先发展已成为国家战略的重要组成部分。
国家陆续出台了多项政策,鼓励量子通信行业发展与创新。《关于推动未来产业创新发展的实施意见》《横琴魯澳深度合作区鼓励类产业目录》《扩大内需战略规划纲要(2022-2035年)》等产业政策为量子通信行业的发展提供了明确、广阔的市场前景,为企业提供了良好的生产经营环境。
图表3 量子通信相关政策梳理

信息来源:融中咨询
2)行业规模
全球量子通信市场呈现爆发式增长态势。根据ICVResearch2025年量子通信产业报告,2020年市场规模仅12亿美元,2025年将达150亿美元,五年复合增长率高达58.7%。其中中国市场以60亿美元规模位居全球第一,占比40%;北美和欧洲分别以35%和20%紧随其后。根据下图所示,2020-2025年中国量子通信市场规模稳健增长。值得注意的是,中国在量子通信设备制造领域占据绝对优势,全球70%的量子密钥分发终端来自中国厂商,华为、国盾量子、中兴通讯三家企业占据全球市场份额的58%。
我国量子通信市场规模结构主要包括量子通信产品及建设运营、量子通信研发及系统和量子通信应用三大块业务。其中,量子通信产品及建设运营占比最高,高达68.7%;其次是量子通信研发及系统,占比17.5%;量子通信应用占比最小,仅13.8%。可以看出,我国量子通信应用市场仍有较大发展空间。具体市场规模结构如下图所示。
图表4 中国量子通信市场规模结构(%)

信息来源:资产信息网,融中咨询
(3)产业链分析
1)相关产业链
量子通信产业链可分为上、中、下三个环节。上游主要包括芯片、光源、单光子探测器、量子随机发生器、量子路由器及交换机等核心量子光学与电子元器件;中游涵盖QKD整机设备及QKD网络建设等系统集成部分;下游则广泛应用于政府、金融、电力、国防、电信及其他多个对安全通信有高要求的行业领域。整体产业链从核心组件、设备集成到行业应用,形成了完整的产业生态。
图表5 量子通信产业链上下游

信息来源:融中咨询
2)竞争格局
图表6 量子通信企业梯队划分

信息来源:融中咨询
3)相关企业
国盾量子:
作为全球唯一一家覆盖量子通信、量子计算及精密测量的上市公司,国盾量子拥有全球40%以上的量子通信专利,并深度参与“京沪干线”等国家级项目。目前,中国电信量子作为其控股股东,为公司的订单获取提供了坚实保障。业绩方面,国盾量子2025年上半年,该公司实现营收1.21亿元,同比增长74.54%。2024年公司营收为2.53亿元,同比增长62.3%;净利润为亏损3267.7万元,同比减亏9124.01万元,业绩有所回暖。得益于量子通信、量子计算、量子精密测量领域收入均有所增长,销售规模及销售毛利增加,国盾量子营收增长及净利大幅减亏。
光迅科技:
光迅科技将致力于推动器件的小型化和低成本化,一旦相关技术实现突破,将能够迅速释放规模效应,进一步增强市场竞争力。在2025年上半年,光迅科技的总营收达到了52.43亿元。根据去年的数据估算,其量子业务收入约为6.29亿元,显示出强劲的增长势头。光迅科技与国盾量子携手合作,成功突破了硅基量子点芯片技术,比特一致性高达99.2%。此外,他们还建立了国内首条量子芯片封装生产线,进一步巩固了行业地位。光迅科技的核心优势在于其强大的量产能力,量子通信光模块的市场占有率超过60%,单月产能达到5万片,且成本相较于进口产品降低了40%。作为华为的核心供应商,光迅科技不仅稳固了国内市场,还在积极拓展海外市场。
华工科技:
总体来说,华工科技计划进军3.2T技术领域,瞄准AI算力和6G市场,具备长远的发展潜力。2025年上半年,该公司实现了高速增长的营收成绩,达到76.29亿元,同比增长44.66%。这一显著增长的核心驱动力来自于其量子点激光器业务。值得一提的是,华工科技是全球唯一能够量产此类芯片的企业,其月产能高达120万片。近期,该公司发布的1.6T光模块已成功通过国际认证,并已获得超算中心的亿元订单,同时进入Meta、谷歌的测试名单。该产品的毛利率达到28%,远高于普通模块。展望2026年,海外销量预计将贡献42亿元收入。此外,随着光电子研创园的达产,其年产值有望超过300亿元。
天孚通信:
公司独家掌握FAU光器件封装和ERS激光光源技术,深度参与英伟达CPO方案研发。从技术优势方面分析,天孚通信在量子技术相关的光通信领域拥有深厚的技术积累。其氮化铝陶瓷基板技术有效解决1.6T产品散热难题,良率显著高于行业平均水平。天孚通信尤其是净利润方面,呈现出快速增长的态势。根据2025年三季报数据显示,天孚通信前三季度实现营业收入39.18亿元,同比增长63.63%;而归属于上市公司股东的净利润更是达到了14.65亿元,同比增长幅度高达50.07%。这样的数据在同行业中处于领先地位。
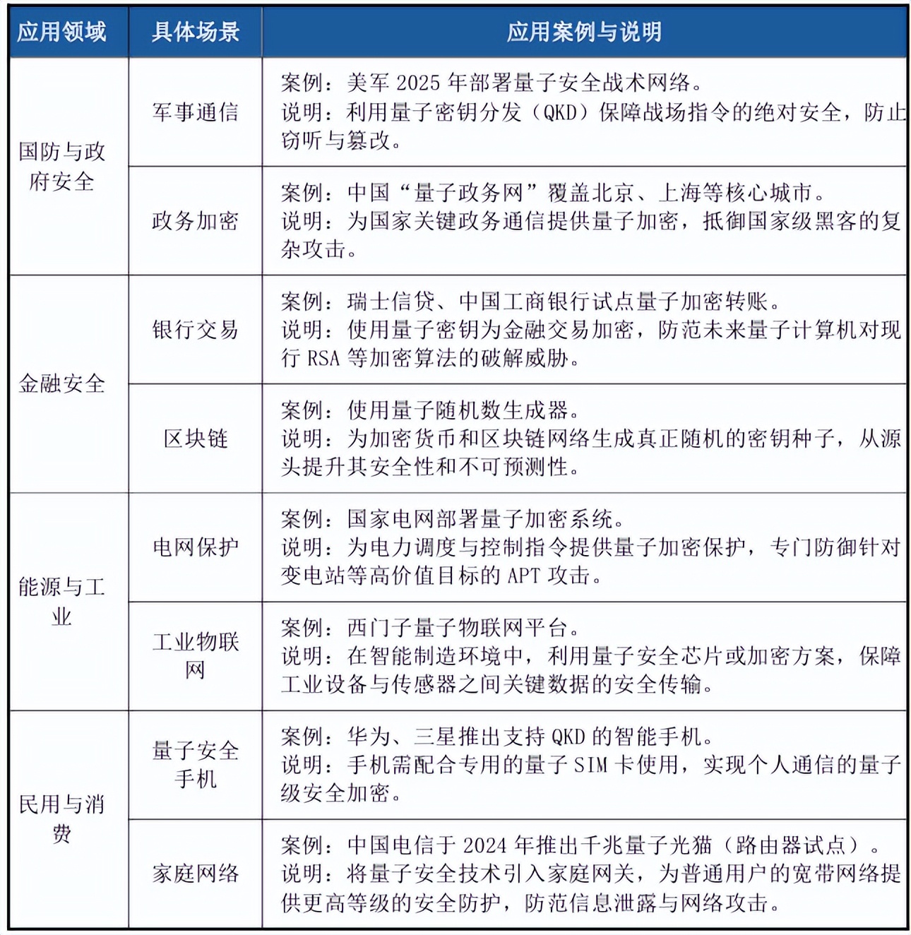
4)应用场景
量子通信应用在国防与政府安全、金融安全、能源与工业、民用消费等领域,以下为具体的案例与说明。其中,国防与政府安全领域分为军事通信、政务加密场景;金融安全包含银行交易、区块链领域;能源与工业包含电网保护、工业物联网领域;民用消费包含量子安全手机、家庭网络领域的应用。
图表7 量子通信应用场景

信息来源:融中咨询

中国量子通信产业产品提质增效将是主要发展方向。新型QKD和QRNG协议研究与系统实验持续开展,性能指标、系统集成化水平等将进一步提升。自主可控算法是未来发展重要趋势,美国正式发布PQC算法标准,大力推动升级迁移。我国未来将加快制定自主可控算法标准,布局开展产品研发、测试验证与升级迁移等工作。
未来量子通信的核心目标之一是建立覆盖全球的量子通信网络,实现无条件安全的远程信息传输。这主要通过量子中继与卫星量子通信两条路径突破距离限制。量子中继技术方面,量子通信通过纠缠交换和纠缠纯化等关键技术,逐段扩展量子通信距离,解决光纤传输中的信号衰减问题,是实现陆基量子网络的基础。同时,卫星量子通信借助“量子卫星”作为空中中继,实现洲际乃至全球范围的量子密钥分发(QKD)。
另外,量子通信与经典通信系统存在融合及小型化的趋势。量子通信技术的实用化依赖于与现有信息基础设施的深度融合,并朝着低成本、小型化方向发展。此外,融合经典通信网络中的研发与现有光纤网络兼容的量子通信设备(如波分复用技术),实现在同一光纤中并行传输经典数据与量子信号,降低部署成本。同时,发展“后量子密码”与QKD结合的混合安全协议,过渡期保障系统安全性。
风险与挑战方面,量子通信为了进行远距离的量子态隐形传输,必须要让通信的两地同时具有最大量子纠缠态。但是,由于环境噪声的影响,量子纠缠态的品质会随着传送距离的增大而变得越来越差。因此,如何提纯高品质的量子纠缠态是量子通信研究中的重要课题。又因为中继节点的密钥存储和转发存在漏洞,可能成为整个系统的安全风险点。如何解决纠缠态对信道长度抖动过于敏感、误码率随信道长度增长过快等严重问题,也是一个令人头疼的问题。
财经号声明: 本文由入驻中金在线财经号平台的作者撰写,观点仅代表作者本人,不代表中金在线立场。仅供读者参考,并不构成投资建议。投资者据此操作,风险自担。同时提醒网友提高风险意识,请勿私下汇款给自媒体作者,避免造成金钱损失,风险自负。如有文章和图片作品版权及其他问题,请联系本站。
