登顶美国亚马逊畅销榜,3D打印材料商三绿科技挂牌、IPO齐推
《星岛》见习记者 洪雨欣 深圳报道
2月11日,安徽三绿科技股份有限公司(以下简称“三绿科技”)与东方证券(600958.SH)签署《首次公开发行股票并上市之辅导协议》,于14日向安徽证监局完成辅导备案,由此进入IPO辅导阶段。
本次IPO辅导由东方证券股份有限公司担任辅导机构,联合北京市中伦律师事务所和容诚会计师事务所(特殊普通合伙),督促三绿科技进行上市公司治理规范、财务内控体系建设、信息披露要求等辅导内容。
辅导报告显示,三绿科技所属行业为C29橡胶和塑料制品业,目前正在全国中小企业股份转让系统(以下简称“全国股转系统”)申请挂牌中(S11706.NQ)。
8000吨产能预落地,国资股东入局
据公开资料,三绿科技曾用名为安徽三绿实业有限公司,成立于2018年,地址位于安徽省繁昌经济开发区内的3D打印产业园区,是一家以从事橡胶和塑料制品业为主的企业。公司注册资本6537.22万元。核心业务包括开发PLA、ABS、PCL等3D打印材料,生产增材制造装备、工业机器人及3D打印笔,并提供3D打印服务及新材料技术研发。
据繁昌区生态环境分局于2025年7月披露的一份审批意见显示,三绿科技将对生产线进行扩建、购置拌料机等项目、扩建3D打印耗材生产线。项目建成投产后,年新增3D打印耗材8000吨。

▲资料来源:繁昌区生态环境分局
据工商年报,截至2024年末,公司员工共115人。天眼查信息显示,公司拥有商标信息2条,专利信息102条,行政许可4个。
《安徽三绿科技股份有限公司公开转让说明书(申报稿)》(以下简称“说明书”)显示,公司法定代表人、实际控制人和董事长皆为蒋昆,他的持股比例为48.69%。其他重要股东有蒋香玲(持股比例10.73%)、芜湖市三绿企业管理合伙企业(持股比例8.74%)等。据三绿科技《关于公开转让并挂牌的法律意见书》,蒋香玲与蒋昆有亲属关系,属家族成员股东。

▲数据来源:三绿科技公开转让说明书
天眼查资料显示,公司已于2022年完成了A轮融资,投资机构包括安徽省春谷3D打印智能装备产业技术研究院有限公司(关联机构芜湖建投)、深圳市人才创新创业二号股权投资基金合伙企业(关联机构深高新投)、深圳市小禾创业投资合伙企业(有限合伙)、深圳市高新投创业投资有限公司等。
其中,芜湖建投是由芜湖市人民政府国有资产监督管理委员会主要持股的国有控股企业;深高新投为深圳市政府发起设立的国内首家专业服务科技企业的国有金融服务机构。

▲融资历程,来源:天眼查
2025年上半年净利超2024年度,仍提示多重风险
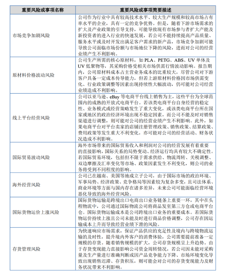
说明书中提到,三绿科技特别提醒投资者注意市场竞争加剧、原材料价格波动、线上平台经营、国际贸易波动等风险和重大事项。

▲资料来源:三绿科技公开转让说明书
据说明书中披露,三绿科技最近两年一期的主要财务指标向好,其中,2023年和2024年的年度总营收分别为4.68亿元和7.63亿元,净利润为4390.85万元和6128.91万元;资产负债率为59.48%和54.91%。
2025年中报显示,营业收入为5.25亿元,净利润为7074.36万元,金额已超过上年全年;资产负债率为46.56%。

▲数据来源:三绿科技公开转让说明书
说明书显示,公司构建了以线上B2C 为核心的全渠道销售体系,依托 Amazon、eBay、AliExpress、天猫等主流电商平台及 Shopify 独立站,全面服务个人用户、创客、设计师以及中小企业、教育科研机构等多元客户群体。截至报告期末,公司 FDM 耗材 PLA 型号位列 Amazon 美国站畅销榜(Best Seller)第1名。
报告期各期,公司线上销售收入分别为3.89亿元、5.78亿元和4.21亿元,占营业收入比例分别为83.03%、75.76%和80.23%。

▲数据来源:三绿科技公开转让说明书
公司主营业务中,FDM耗材各期销售收入分别为3.0亿元、5.59亿元和4.42亿元,占营业收入的比例分别为63.98%、73.20%和84.12%。

▲数据来源:三绿科技公开转让说明书
各期产品成本分别为1.61亿元、2.92亿元和1.84亿元,占主营业务成本的比例分别为57.23%、61.50%和58.84%。

▲数据来源:三绿科技公开转让说明书
报告期各期末,公司存货的账面价值分别为8573.12万元、1.48亿元和1.89亿元,占报告期各期末公司存货的比例分别为 96.84%、95.97% 和 97.42%。公司存货主要由原材料、半成品、库存商品和在途物资构成。
报告期各期,公司营业外收入分别为457.65万元、18.50万元和24.07万元,主要为股改补贴款和废品处置及其他收入。

▲数据来源:三绿科技公开转让说明书
《星岛》注意到,1月16日,三绿科技收到全国股转系统挂牌审查部发布的《关于安徽三绿科技股份有限公司股票公开转让并挂牌申请文件的审核问询函》(以下简称“问询函”),要求就销售模式、经营业绩、采购与存货、固定资产与在建工程、历史沿革与股权激励、特殊投资条款、业务合规性等其他相关事项做出回复。目前,三绿科技尚未就问询做出反馈。

▲资料来源:《关于安徽三绿科技股份有限公司股票公开转让并挂牌申请文件的审核问询函》
财经号声明: 本文由入驻中金在线财经号平台的作者撰写,观点仅代表作者本人,不代表中金在线立场。仅供读者参考,并不构成投资建议。投资者据此操作,风险自担。同时提醒网友提高风险意识,请勿私下汇款给自媒体作者,避免造成金钱损失,风险自负。如有文章和图片作品版权及其他问题,请联系本站。
