景顺长城成长同行混合成立 规模12.57亿元
中国经济网北京6月30日讯 近日,景顺长城基金管理有限公司发布关于景顺长城成长同行混合型证券投资基金基金合同生效的公告。
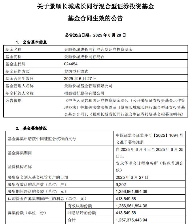
该基金募集期间净认购金额1,256,961,894.36元,认购资金在募集期间产生的利息413,549.58元,募集份额合计1,257,375,443.94份。
该基金的基金经理为农冰立。农冰立曾任泰达宏利基金研究部研究员,天风证券研究所电子行业首席分析师,工银瑞信基金研究部分析师、基金经理。2022年10月加入景顺长城基金管理有限公司,2023年7月起担任股票投资部基金经理。具有11年证券、基金行业从业经验。

(责任编辑:李荣)
财经号声明: 本文由入驻中金在线财经号平台的作者撰写,观点仅代表作者本人,不代表中金在线立场。仅供读者参考,并不构成投资建议。投资者据此操作,风险自担。同时提醒网友提高风险意识,请勿私下汇款给自媒体作者,避免造成金钱损失,风险自负。如有文章和图片作品版权及其他问题,请联系本站。
