太平洋财险重庆分公司及分支被罚210万,涉多项金融违规
蓝鲸新闻4月10日讯,近日,国家金融监督管理总局重庆监管分局发布了罚单,剑指中国太平洋财产保险股份有限公司重庆分公司及其相关责任人。
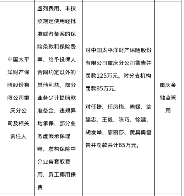
罚单显示,中国太平洋财产保险股份有限公司重庆分公司的主要违法违规行为是:虚列费用、未按照规定使用经批准或者备案的保险条款和保险费率、给予投保人合同约定以外的其他利益、部分业务少计提赔款准备金、违规异地承保、部分业务虚假承保理赔、虚构保险中介业务套取费用、员工挪用保费。
针对以上问题,国家金融监督管理总局重庆监管分局对其警告并罚款125万元,对分支机构罚款85万元。对相关责任人任捷、任凤梅、周媛、翁建忠、王毅、陈巧、徐建、胡发举、廖丽莎、黄具勇分别警告并处以罚款共计65万元。

财经号声明: 本文由入驻中金在线财经号平台的作者撰写,观点仅代表作者本人,不代表中金在线立场。仅供读者参考,并不构成投资建议。投资者据此操作,风险自担。同时提醒网友提高风险意识,请勿私下汇款给自媒体作者,避免造成金钱损失,风险自负。如有文章和图片作品版权及其他问题,请联系本站。
