企业月报 | 百强10月环比增0.6%,融资规模再创新低
内容提要
• 合约销售:百强房企10月业绩环比增长0.6%
• 企业拿地:央国企全面撒网,四季度核心地块热度或将进一步提升
• 企业融资:规模同环比大幅减少,创2020年以来单月新低
• 营销策略:不同区域营销冰火两重天 以价换量重点去库存
• 组织动态:金地董事长凌克辞职,金茂华东、苏皖区域合并
• 战略动态:中海物业收购中海通信,万达出售上海周浦项目
01
〖企业分析〗
百强房企10月业绩环比增长0.6%

核心观点»»
1、2023年10月,TOP100房企实现销售操盘金额4066.9亿元,环比增长0.6%;同比降低27.5%,同比降幅仍保持在较高位。累计业绩来看,1-10月百强房企实现销售操盘金额45634.6亿元,同比降低12.8%,年内累计业绩降幅继续扩大。目前,楼市复苏动能不足、企业仍需加强供应和营销力度以提振成交去化。

2、2023年以来,百强房企格局持续分化,央国企及部分优质民企韧性较强、中小房企竞争力不足。从不同梯队房企销售门槛值的变化来看,2023年1-10月TOP10房企的销售操盘金额门槛同比降低4.2%至1391亿元,TOP20门槛降低16.5%至525.5亿元。TOP30和TOP50梯队房企格局变动加剧,门槛分别同比降低19.7%和17.5%至327.5亿元和205.1亿元。TOP100房企的销售操盘金额门槛则较去年同期降低11.2%至87.4亿元。

3、从企业表现来看,2023年10月近六成百强房企单月业绩环比降低,近半数百强房企同环比双降。具体来看,10月有20家百强房企的单月业绩环比降幅大于30%,40家的环比降幅在0-30%之间。但同时,也有一些企业的业绩表现相对突出。如绿城中国、碧桂园、中国中铁、路劲集团、联发集团等10月均实现了单月业绩环比增长。从业绩同比来看,目前规模房企整体仍陷负增长困局,10月单月和累计业绩同比降低的企业数量均达到近八成。
02
企业拿地
央国企全面撒网
四季度核心地块热度或将进一步提升

核心观点»»
1、10月份土地市场整体维持冷热分化的格局,偶有优质地块引发激烈竞拍。在核心城市土拍加速之下,30家重点监测房企单月拿地金额、面积均大幅上涨。其中,30家房企10月拿地金额1112亿元,环比上涨40%,新增拿地面698万平方米,环比上涨61%。楼板价则略有回落,重点监测房企10月平均拿地楼板价为15931元/平方米,环比下降13%。
2、拿地企业格局依然呈现谨慎、集中的态势。截止10月末,仍有近五成百强房企2023年投资几乎暂停,且多数集中于销售50强之后。从单月来看,拿地金额TOP100房企中,有近七成企业10月份未有新增土储入账,整体延续了二季度末投资愈发趋紧的走势。
值得一提的是,拿地金额TOP100中,央国企拿地金额占比达到66%,民企仅有22%。数量上城投上榜数量最多,占比达到四成,全年来看“国央企积极、城投托底、民企隐身”局面仍未转变。
此外,10月份拿地相对积极的全部集中于全国化、规模化且今年拿地较多的央国企。中海、华润、招商、中国铁建等10月拿地金额(全口径)超过百亿,保利发展、建发、绿城等拿地金额超过70亿。从拿地销售比来看,这些央国企均高出行业平均。
3、放开土拍限价不会大幅刺激市场,核心地块热度竞争度或将提升。在市场刺激政策应出尽出,限购、限贷、限售相继续接触之后,土地市场政策也迎来调整,内容涉及建议取消土地拍卖中的地价限制、建议取消远郊区容积率1.0 限制等。从政策本身来看,我们认为不会大幅刺激市场热度提升,毕竟投资回暖更多需要视市场表现和企业的销售、回款情况而定,因此预计接下来土地市场接下来还会维持三季度的整体水平和热度。
但值得注意的是,土地限价的放开,会加剧土地市场冷热分化的局面,尤其是市场仍在筑底企稳过程中,企业投资更加聚焦,优质地块投资竞争度会加码。但对于核心城市远郊地块效果几无,短期谨慎氛围下还是维持底价成交的态势。三四线城市本身并没有限价,从过去溢价成交地块来看,仅有核心三四线的核心区域且楼板价较低的地块能吸引部分企业,所以绝大多数三四线城市土地将长期处于低谷。
企业层面,央国企+城投+少量优质民企格局不会转变,一旦土地限价放开在多城执行,央国企的优势将进一步加大,但考虑到整体市场处在底部修复阶段,企业投资继续保持理性和谨慎态势。
03
企业融资
规模同环比大幅减少
创2020年以来单月新低

核心观点»»
1、融资总量:2023年10月80家典型房企的融资总量为213.6亿元,环比减少41.5%,同比减少51.9%,单月融资规模大幅减少,创下了2020年以来的新低。本月仍然没有房企进行境外债权融资,同时也没有资产证券化产品发行,境内债权融资为163.18亿元,环比减少39.4%,同比减少55.7%,此外还有50.42亿元的股权融资。
2、融资成本:2023年1-10月80家典型房企新增债券类融资成本3.58%,较2022年全年下降0.64个百分点,其中境外债券融资成本8.04%,较2022年全年上升1.04个百分点,境内债券融资成本3.44%,较2022年全年降低0.1个百分点。单月来看,10月房企融资成本为3.85%,环比提升0.05pct,同比提升0.65pct,本月仍然没有房企境外发债,而由于境内发债的企业仍然主要是首开、招商蛇口、金融街等国企央企,因此境内融资成本继续保持在较低的水平。

3、企业表现:本月融资总量最大的企业是华发股份,其通过一次增发配股获得的融资总量为50.42亿元。从企业梯队来看,2023年1-10月TOP10房企的平均融资额为80.42亿元,是所有梯队中最多的,同时TOP51+的房企融资规模同比减少了17%,是降幅最小的一个梯队。从融资成本来看,TOP10梯队的房企融资成本仍然最低,为2.95%,较2022年全年下降0.18pct,比融资成本最高的TOP11-30的房企低1.14pct;不过TOP51+房企的融资成本较2022年全年下降1.87pct,降幅最大。

04
营销策略
不同区域营销冰火两重天
以价换量重点去库存

核心观点»»
1、房企10月营销力度区域分化,部分区域仍积极让利,营销低效市场房企“躺平”。根据CRIC调研情况看,本月房企整体营销热度不减,TOP10房企均推出房企推出区域/集团营销活动,其中绿城中国、龙湖集团推出集团营销活动,保利发展、万科、华润置地等房企在多区域先后推出营销活动。从折扣力度上看,“一项一策”的精细化营销策略持续:第一,在让利能加快流速的区域,房企折扣会进一步下探,部分项目仍“以价换量”,如阳江富力湾推出金秋双节认购66折的活动,襄阳雅居乐玺悦府一口价特价房让利幅度甚至接近57折;第二,长期折扣让利的市场中,房企营销维持节前折扣,如无锡旭辉铂宸府75折左右的折扣营销已持续四个多月;第三,在折扣让利也难以拉升成交的区域,政策利好消失,房企折扣回收,甚至出现项目封盘的情况,如万科、大华等房企在昆明的项目节后均折扣回调3个点左右,珠海华发唐家湾项目直接封盘。
2、本月房企营销主题更加多元,“双城联动”、“返乡置业”、“抢跑双十一”等主题活动吸睛。整体来看,本月营销活动呈现三个特点:第一,房企营销节奏紧密,已有房企开始制定2024年元旦活动,如招商华北区域、金地华北区域以及万科在华北、云南等区域均于本月提前预告/推出双十一活动,华发珠海区域甚至开始铺排“2024开门红”的活动计划。第二,“返乡置业”重现、“双城联动”创造跨城购房条件,保利汕尾、富力粤东等区域在双节期间推出“返乡置业”活动,华润置地则推出宁波、昆明联动的“双城双节特惠”活动,宁波购房者在昆明购房可享98折优惠。第三,本月中上旬借政策红利加快营销,如福州保利云上叠加人才推出7折的折扣营销,南通招商滨江玺推出“以旧换新,人才补贴最高60万元”的营销活动促成交。
3、政策红利逐渐减弱,去化困难房企“以价换量”仍会持续。展望后市,短期来看,多城市政策利好已不明显,目前来看,多家房企已经开始提前铺排“双十一”甚至是2024年初的营销活动,年底将至房企营销进入冲刺阶段,预计未来两个月房企营销积极性和折扣力度只增不减,尤其去化压力持续上升的重点区域,折扣力度将给出更大的让步,但同时也要注意,房企品质、口碑是市场下行情况下更为坚挺的成交因素,折扣换流速的方式只能作为缓兵之计。
05
组织动态
金地董事长凌克辞职
金茂华东、苏皖区域合并

核心观点»»
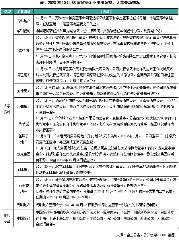
10月,88家重点监测房企人事变动活跃度相比9月略有上升。重大人事变动及组织调整变动主要如下:
1、人事变动方面:10月16日,金地集团创始人之一,公司董事长凌克因健康原因宣布辞职,自送达辞职报告起生效。凌克辞职后,公司董事、总裁黄俊灿代行董事长一职。
黄俊灿自1992年加入金地,历任多职位并积累了丰富的管理经验,对公司文化有深刻理解,也参与过众多金地的建设和开发项目,是一线成长的管理人才,曾带领公司经营团队穿越行业周期。2010年至今,黄俊灿一直担任总裁职务,是金地集团经营管理的核心决策者和推动者,在该公司的全国化投资布局、深耕发展,产品的系列化、标准化建设等方面有诸多建树。
2、组织调整方面:中国金茂的组织架构近期发生了调整,华东区域和苏皖区域及其下属单位合并为新华东区域,总部设在上海,下设七个子公司和一个项目部。
随之,中国金茂的城市布局调整为五大区域,新华东区域包括20座城市。苏州公司和无锡公司业务调整,分别负责苏州市、南通市和无锡市、常州市、丹阳市、泰州市、盐城市的项目管理。
金茂的华东区域与苏皖区域合并是一种常见的策略,将表现较弱的地区和表现较强的相邻区域进行整合,以提升整体实力和效率。
06
战略动态
中海物业收购中海通信
万达出售上海周浦项目

核心观点»»
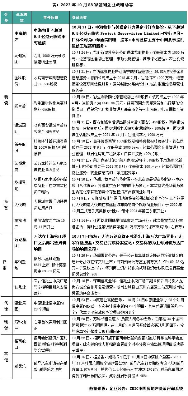
1、本月房企多元化主要集中在物业管理以及商业运营方面,在存量资产、产业、租赁等领域也有所涉及。在物业管理方面,龙湖物业新设福建分公司;金科股份收购南宁威凯智慧物业36.53%股权;首开股份挂牌转让首开瑞泰商管100%股权及相关债权;中海物业拟不超过9.5亿港元收购中海通信。另外在商业管理方面,华润万象生活签约望京商业实现在京首次轻资产输出;大悦城与厦门地铁投资达成合作建厦门大悦城。在存量资产领域,华润置地拟分拆基础设施REIT上市,预计募集资金69.78亿元;万达上海松江项目之后再出售周浦项目。此外产业方面,招商会展轻资产签约西部(重庆)科学城科学会堂项目。
2、中海物业不超过9.5亿港元收购中海通信。10月11日,中海物业与力进企业(中国建筑兴业全资附属公司,中国建筑国际非全资附属公司)订立协议,以不超过9.5亿港元收购Project Supervision Limited已发行股份。目标公司为中海通信的唯一股东,而中海通信则为中海监理的唯一股东。中海通信主要于中国从事提供通信工程咨询服务。中海监理为中国政府主管机关认定的高新技术企业,主要于中国从事提供工程监理及施工咨询服务。中海物业表示,目标集团现时管理约128个传统监理、项目管理及全程顾问合约组合,预期可带来稳定收入。同时中海监理持有中国住房和城乡建设部颁发的工程监理综合资质,建议收购事项符合集团的城市空间综合营运商的战略定位。
3、万达在上海松江项目之后再出售周浦项目。10月7日市场消息称,上海万达广场置业的股权关系发生变更,大连万达商管正式退出,取而代之则是大家保险。上述交易已于2023年9月26日完成备案登记。标的公司成立于2007年,为上海周浦万达广场的项目公司,该项目是万达在上海运营的第二个城市综合体项目,总投资超过25亿元,商业面积达15万平方米。从第三方数据来看,周浦万达一直是万达商管的现金奶牛,2019年、2020年,该项目分别实现销售额24.3亿元及21亿元,位列万达广场销售额的前10位。实际上,今年以来,王健林已经多次寻求险资、资管机构合作。其中,5月,大家保险接过大连万达商管的上海松江万达广场、江门台山万达广场和青海西宁万达广场三个项目;6月,中国华融接手万达地产的武汉子公司万达东湖置业。对于万达而言,寻求险资的接盘,一方面能够迅速剥离重资产,回笼资金;另一方面,与出售给其他商业运营管理公司不同,险资接盘之后,万达仍有较大机会获取购物中心的运营管理权利,从而实现重资产向轻资产的转变。
【购房资讯轻松享,快来关注乐居网】文章来源:克而瑞
财经号声明: 本文由入驻中金在线财经号平台的作者撰写,观点仅代表作者本人,不代表中金在线立场。仅供读者参考,并不构成投资建议。投资者据此操作,风险自担。同时提醒网友提高风险意识,请勿私下汇款给自媒体作者,避免造成金钱损失,风险自负。如有文章和图片作品版权及其他问题,请联系本站。
