国际化战略与出海布局:国企构建全球化运营与竞争能力的顶层设计
当前,全球化格局深度调整,科技创新和产业变革日新月异,地缘政治冲突加剧,风险挑战前所未有,国有企业作为国家战略践行的核心力量与市场竞争的重要主体,其出海已从“规模扩张”迈向“质量深耕”的新阶段,在此背景下,构建系统化、前瞻性的国际化战略布局显得尤为迫切。本文将从国企出海动因出发,系统解析不同出海模式的适配逻辑,明确区域布局策略,搭建整体战略框架,为国企实现高质量出海、破解全球化运营难题提供参考。
一、出海动因
国企出海主要源于国家战略驱动、企业自身发展与国际环境拉动三大因素。
01、国家战略驱动
国企出海受到国家战略驱动,主要体现在国家战略牵引和政策扶持两方面。
一是战略引领。国企是我国践行“走出去”、“一带一路”等国家战略的重要力量,其海外布局可促使国家实现保障能源资源安全、开展国际产能合作、推动中国标准与技术输出等宏观目标,具有鲜明的国家使命属性。
二是政策赋能。国家针对国企出海实施了财政补贴、税收优惠、外事审批简化及外交配合和金融保险扶持等多种方式的支持,有效规避和减少了国企海外投资的风险和成本投入。
02、企业内在诉求
国企出海的内部驱动力源于其作为市场经营主体的发展需求,主要体现在突破发展瓶颈、获取重要资源以及构建核心竞争力。
一是市场拓展与增长需求,国内市场需求趋于饱和,传统增长模式受到制约,国企需通过国际化开辟新市场、拓展新客户,成为拉动收入利润持续增长的新引擎。
二是资源获取与优化配置,国企可通过全球化资源配置,高效整合生产要素,不仅能保障战略性资源的有效供给与成本优势,还可获取专利、高精尖人才等稀缺要素,实现全球价值链的最优布局。
三是技术与创新能力提升,通过设立海外研发中心、与领先企业合作等方式,促使国企迅速掌握国外先进技术与管理经验,并加强自主研发能力建设,进而构建兼具先进性和竞争力的核心技术壁垒。
四是供应链安全与风险分散,国企通过生产基地、物流枢纽、采购渠道等的多元化布局,能够有效缓解地缘政治风险、妥善处置突发性事件,降低对单一国家或区域市场的依赖,保障生产经营的连续性和稳定性。
03、国际环境拉力
全球化的市场环境既是挑战也是机遇,是国企“走出去”的客观牵引因素。
一是全球竞争压力。跨国巨头已实现全球化经营,如果我国国有企业不“走出去”,就会在技术、品牌及市场占有率等方面逐步丧失竞争优势,在国际市场上失去话语权,国际化成为企业赖以生存发展的现实需求。
二是新规则带来的机遇窗口。区域自贸协定(如RCEP)降低了贸易投资壁垒,而发展中国家工业化与基建需求,为拥有相应产能与经验的国企提供了明确的增量市场空间。
三是全球资源优化配置。在全球范围内优化资源配置,靠近资源产地、劳动力成本洼地或终端消费市场进行布局,是构建高效率、低成本的全球供应链,提升核心竞争力的必然要求。
二、出海模式
明确国企出海的核心驱动力后,选择适配的出海模式成为其战略诉求转化为实际行动的关键一步。
01、模式简介
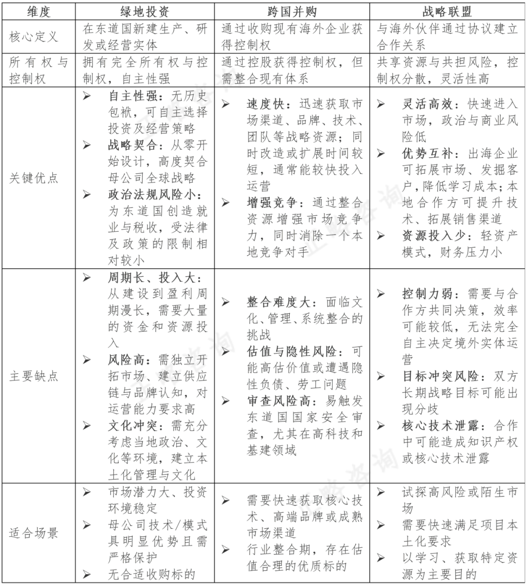
国有企业出海模式一般分为绿地投资、跨国并购和战略联盟三种。
绿地投资即在海外目标市场新建企业或项目,从零开始建设生产经营体系,包括设立工厂、研发中心、销售机构等,自主主导项目的全流程建设与运营。该模式适用于目标市场潜力大、政策环境稳定、企业希望完全自主控制运营且有较强资金和资源实力的情况。优势在于拥有绝对的控制权和战略自主性,企业可自主规划和发展,长期看能更好地融入当地市场;劣势在于前期投资大、建设周期长,面临市场不确定性高、文化差异大等风险。如中国中车在马来西亚建立东盟制造中心,从选址建厂到生产组装全部自主完成,不仅实现了轨道交通装备的本地化制造与维保,更将中国技术标准深度植入区域铁路网络。
跨国并购即通过收购或合并海外现有企业的股权或资产,快速获取目标企业的资产、技术、品牌、渠道和市场份额等,实现跨越式扩张。该模式适用于国企希望快速进入某一市场、获取关键技术或品牌资源,或实现产业链整合。优势在于能迅速提升国际竞争力,获取现成的市场渠道和客户资源,从而大大缩短了进入时间;劣势在于并购后企业整合难度较大,如文化、管理、技术等,同时存在较大的财务风险及法律合规风险。如中国化工集团2017年收购瑞士先正达公司,以430亿美元的交易额成为中国企业最大海外并购案之一,通过此次并购,中国化工快速获取了先正达在种子研发、农药生产领域的核心技术与全球销售网络,填补了我国在高端农业技术领域的短板,但也面临着整合全球研发团队、适配不同区域合规要求的长期挑战。
战略联盟即与海外企业通过协议建立合作关系,共享资源、共担风险,开展联合运营,不涉及完全控制权的转移。该模式适用于国企试探高风险或陌生市场,需要快速满足本土化的要求,以学习、获取特定资源为主要目的。优势在于能快速进入市场,政治与商业风险低,资源投入少;劣势在于战略决策依赖协商,效率较低,长远战略目标可能不一致。如中国石化与壳牌集团在全球范围内开展油气勘探开发、炼化一体化项目合作,通过共享技术、资金与市场渠道,降低了单一企业的投资风险,同时实现优势互补,提高了企业在国家能源市场上的竞争力。

国企出海三种模式的关键维度对比/正略咨询制图
02、模式选择
国企出海模式的选择需基于战略导向、立足资源禀赋、顺应内外部条件以及根据国家政策及行业特点综合考虑。
一是明确核心战略目标。
若核心目标是在关键领域建立绝对受控的海外基地,或能将国内成熟的技术、管理等能力复制到海外,则绿地投资是首选。
若核心目标是快速突破技术壁垒,获取高端品牌或稀缺资源,则跨国并购是实现跨越式发展的关键路径。
若核心目标是试探高风险市场、满足当地法律或进行快速学习,则战略联盟提供了一种灵活性高的方式。
二是匹配自身资源能力。
资金与现金流能力:资金雄厚、现金流稳定且能承受长期投入的国企,可选择绿地投资模式;资金有限、追求高效周转的,优先选择战略联盟。
整合与运营能力:具备全产业链运营能力的,绿地投资优势显著;具备专项合作资源但缺乏本土化能力的,战略联盟为最优;缺乏海外运营经验、整合能力薄弱的国企,慎选跨国并购。
人才储备:拥有复合型海外人才团队的国企,可支撑跨国并购后的整合运营;人才储备不足的,优先通过战略联盟借助伙伴人才资源,或选择绿地投资逐步培养本地团队。
三是适配外部市场环境。
市场类型:新兴经济体基础设施薄弱、市场空间大,优先绿地投资;发达经济体市场成熟、技术密集,需补短板可选跨国并购,需规避审查可选战略联盟。
政策与合规风险:东道国政策稳定、对外资友好的,可布局绿地投资;政策限制严、审查严苛的,优先战略联盟(合资模式可降低合规风险);若东道国对国企并购存在“区别对待”,需提前做好合规尽调,必要时通过战略联盟过渡。
行业属性:能源、基建、制造业等重资产行业,适配绿地投资(发挥全产业链优势);高科技、高端制造等技术密集型行业,适配跨国并购(快速获取技术);新能源、数字服务等需政策适配或联合研发的行业,适配战略联盟。
国企出海模式的选择,是对战略目标、自身资源与市场环境进行动态评估与综合判断的过程。绿地投资的核心是“自主建设,长期掌控”;跨国并购的核心是“资金换时间,直接获取”;战略联盟的核心是“借力融入,风险共担”。
从实际运营实践来看,国企出海模式的选择并非静态单一的,而是动态演进的,如采取“先联盟后并购”的渐进控股策略,或是在集团层面针对不同业务与区域运用不同模式,从而构建兼具韧性、深度与可持续性的全球化布局。
三、区域布局
出海模式的有效落地,离不开与区域禀赋的深度绑定,国企需基于模式特性与自身需求,制定“因地制宜、动态调整”的区域布局策略。在国际市场开展区域布局时,国企需牢牢把握科学评估、行业差异、本土融合和动态调整四大核心内容。
01、科学评估:锚定布局方向,筑牢精准根基
区域布局的前提是通过系统化评估锁定高适配、低风险区域,避免盲目扩张。
一是国企需构建多维度量化评估体系,围绕政商环境、经济发展能力、营商与社会环境、风险可控性等维度,结合主业特性明确适配要求,通过量化评分进行综合评估。
二是根据评估结果,可分级划定核心区、潜力区与观望区等,对核心区进行集中资源突破,对潜力区逐步培育,对高风险区保持观望。
02、差异布局:适配行业特性,释放产业效能
基于科学评估结论,国企需结合行业特性与区域禀赋制定差异化路径,不同行业属性与需求差异显著,布局逻辑各有侧重。
能源行业可双轮驱动布局,在中亚、中东深耕传统能源,在东南亚、南亚拓展新能源,以“勘探开发+本土化运营”筑牢根基。
制造业构建“国内研发+海外生产”体系,将劳动募集型环节布局于越南、印尼等地,将面向特定区域市场(如欧美)的产能布局于墨西哥、东欧等“近岸”或自贸协定优势地区。
基建行业聚焦东南亚、非洲,以EPC、BOT模式承接项目。
资源企业可并购南美、非洲矿产并完善配套。
科技企业通过海外并购获取技术,转移至低成本区域转化,形成闭环输出。
03、本土融合:深耕海外市场,夯实发展脉络
本土化是化解外部风险、实现可持续发展的关键,国企需推行本土化策略。
一是运营层面,推行全链条本土化发展,在生产、用工、采购等方面深度融入当地,培育本土团队、提高国内供应比例,强化抗风险能力。
二是品牌与治理层面,主动与当地企业合资合作,绑定利益相关方,构建利益共同体;积极参与公益事业、助力民生改善等,塑造负责任的国企形象。
三是合规层面,组建专业本地合规团队,精准把控当地反垄断、数据安全、劳工权益、ESG等规则要求,将合规要求嵌入业务全流程,实现融合发展与合规运营双向保障。
04、动态调整:适配全球变局,构建长效机制
建立动态调整机制是保障海外业务韧性与可持续性的关键,国企要不断根据区域政策、市场需求及竞争情况变化进行调整。
一是成立区域运营监测中心,适时调整布局,如在供应链波动加大时,加强“连接器”的区域布局,实现全球供应链的柔性调配;如在外部环境发生变动时,及时调整投资及合作模式,提高部署的灵活性。
二是同步更新授权与协作机制,结合海外区域运营成熟度、团队管理能力,对海外机构的经营管理权限进行动态调整,在合法法规前提下加快执行速度。
四、整体战略框架
国企出海的战略是动态化、体系化的过程,其核心目标是在保障国家战略利益的前提下,推动国有资产在国际范围内的有效布局和可持续价值创造。
一是顶层设计层面,需精准锚定、科学布局。紧扣“一带一路”、RCEP、双循环等国家战略,绑定国家核心需求以降低风险、获取支持;根据企业所处行业,确定差异化定位;短期以低风险模式积累经验,长期深耕区域构建产业链,实现从生存到掌控的阶梯式目标。
二是实施举措层面,需适配区域、协同落地。按多维布局原则划分重点区域,并根据不同区域特点灵活匹配出海模式;推动产业链上下游协同出海,以增强韧性;超越本地基础用工,实现管理、品牌、供应链与社会责任的深度本土化,筑牢经营根基。
三是战略支撑层面,需多维发力、筑牢根基。优化海外机构决策机制与考核评价机制,培养复合型人才队伍;建立国家风险清单和国际合规管理体系,针对性地防范化解风险;强化科技创新投入力度,联动海外资源开展联合创新,通过组织人才、风控合规、技术创新三大体系的夯实,系统提升全球运营与可持续发展的综合能力。
国企出海的全球化布局,是国家战略与企业发展协同联动、自身能力与外部环境动态匹配的过程,其核心在于构建“动因清晰、模式适配、区域协同、能力支撑”的顶层设计与运营体系。未来,随着全球化格局的持续演变与产业升级的加速推进,国企出海更需坚持动态优化的战略思维,以本土化运营加深市场渗透,以产业链协同增强风险韧性,以核心技术创新突破技术壁垒,在践行国家战略的同时,实现从“走出去”到“走进去、走上去”的跨越,真正构建起兼具全球竞争力、可持续发展能力和国际话语权的全球化运营新格局。
财经号声明: 本文由入驻中金在线财经号平台的作者撰写,观点仅代表作者本人,不代表中金在线立场。仅供读者参考,并不构成投资建议。投资者据此操作,风险自担。同时提醒网友提高风险意识,请勿私下汇款给自媒体作者,避免造成金钱损失,风险自负。如有文章和图片作品版权及其他问题,请联系本站。
