2026年3月中国市辖区旅游传播力榜单

一、市场动态
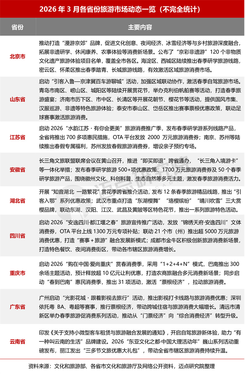
3月,全国旅游市场迎来春日消费热潮,各地紧扣“春游赏花、研学实践、赛事联动、消费惠民”等主题,密集推出系列旅游活动和促消费举措,城市微度假与近郊深度游热度攀升,京津冀、长三角、成渝等区域联动效应持续深化,旅游与赏花、研学、赛事、夜间经济等多元业态加速融合,行业从“门票经济”向“综合消费经济”转型步伐显著加快。北京、江苏、浙江等陆续推出春季研学旅游线路,山东、四川、广东等多地以赏花节、赛事票根优惠为抓手,全面激发春季旅游消费活力,有效带动旅游市场热度持续走高。

二、百强榜单
1.中国市辖区旅游传播力综合实力TOP100强榜单
据迈点研究院数据显示:3月,山东省青岛市市南区、浙江省嘉兴市南湖区、安徽省黄山市徽州区、上海市浦东新区、陕西省汉中市汉台区、云南省昆明市晋宁区、河南省郑州市金水区、天津市滨海新区、安徽省黄山市屯溪区、山西省忻州市忻府区位列榜单前十。本月,综合实力百强榜单中,排名环比上升19个、环比下降20个、排名保持不变的1个、新上榜60个。
云南省昆明市晋宁区、河南省郑州市金水区、贵州省安顺市西秀区、云南省曲靖市马龙区、四川省雅安市名山区、四川省成都市郫都区、山西省大同市平城区、广东省广州市花都区、云南省昆明市五华区、重庆市璧山区等60个市辖区为3月新晋综合实力百强市辖区。百强榜呈现高流动性、高成长性的特征,且新晋市辖区广泛分布于西南、华中、华北、华南等区域,反映出我国市辖区旅游发展正加速打破区域不均衡壁垒、中西部旅游发展潜力加速释放、多点协同提升的良好态势。其中,本月环比上升最显著的是新疆维吾尔自治区克拉玛依市克拉玛依区(位列第29名,指数环比上涨35.31%)。3月,克拉玛依区以“骏马踏春 福起油城”节庆活动引爆市场流量,借力电影《镖人》的热映带动旅游破圈,并依托沪克旅游深度合作推介会拓展客源市场,实现传播声量与游客关注度双爆发,强势跻身榜单前列。

经迈点研究院监测,3月所有市辖区的旅游传播力指数均值为80.33,环比下降0.45%;综合实力100强市辖区旅游传播力指数均值为96.11,环比下降0.22%。指数均呈现小幅回落,主要受春节后各地大型节庆活动减少、媒体宣传与线上推广投入阶段性收缩影响,春季旅游尚处启动期,市场进入蓄势调整期,整体传播热度较春节旺季平稳回落。

2.中国市辖区旅游传播力成长潜力TOP100强榜单
3月,陕西省宝鸡市陈仓区、四川省广元市朝天区、天津市红桥区、湖南省衡阳市雁峰区、广西壮族自治区钦州市钦北区、四川省成都市双流区、湖南省衡阳市南岳区、吉林省吉林市丰满区、云南省昆明市西山区、广东省珠海市香洲区位列成长潜力百强榜单前十。本月,成长潜力百强榜单中,排名环比上升17个、环比下降35个、新上榜48个。
四川省广元市朝天区、天津市红桥区、湖南省衡阳市雁峰区、广西壮族自治区钦州市钦北区、吉林省吉林市丰满区、云南省昆明市西山区、湖北省宜昌市夷陵区、湖北省武汉市武昌区、北京市延庆区、天津市蓟州区等48个市辖区为3月新晋成长潜力百强市辖区。其中,本月环比上升较为突出的是广西壮族自治区钦州市钦北区(位列第5名,指数环比上涨29.24%)。3月,钦州市钦北区依托板城镇碗窑梨花谷“梨园传奇”春日赏花品牌,成功引爆乡村旅游流量;举办跨界音乐嘉年华・钦州音乐节,联动全城餐饮、酒店、景区推出“一票通享”福利,有效激活年轻客群消费活力,拉动城市旅游消费与夜间经济增长,实现传播声量与市场热度双跃升,成为本月成长潜力榜标杆。

三、市辖区省份分布
1.综合实力百强市辖区省份分布与指数均值
2026年3月中国市辖区旅游传播力综合实力百强市辖区分布在27个省市自治区。从省份分布来看,四川省表现最为突出,有10个市辖区入围;山东省紧随其后,有8个市辖区入围;安徽省、贵州省、湖北省、山西省、云南省各有6个市辖区入围。四川上榜数量领跑,凭借丰富的旅游资源、独特的自然景观、成渝区域协同发展的红利以及强劲的旅游市场竞争力,实现了客流量的大幅增加,推动全省多个市辖区同步跻身百强。
从旅游传播力指数来看,天津市以98.40的指数均值高居全国首位,主要依托天津市的海洋文旅、都市休闲、会展经济等多元场景,叠加京津冀区域一体化协同发展的流量赋能与客源联动优势,为旅游发展奠定了坚实基础。3月,滨海新区陆续开展“芦花舞韵 春满滨海”元宵节民俗和非遗展演、茶淀民俗嘉年华等一系列特色活动,同时集中推出八大“春”系列百项旅游活动,涵盖赏花踏青、民俗展演、亲子研学等多元体验内容,精准契合不同客群的消费需求,带动旅游热度和传播声量快速攀升。

2.成长潜力百强市辖区省份分布与指数均值
2026年3月中国市辖区旅游传播力成长潜力百强市辖区分布在31个省市自治区。从省份分布来看,四川省表现最亮眼,有13个市辖区入围;广东省、山东省、湖南省紧随其后。形成头部引领、多省协同发力的成长格局。四川省以广元市朝天区、成都市双流区、广元市昭化区、成都市青羊区等为代表,依托山水生态、都市休闲、历史民俗等特色资源,打造差异化旅游发展路径,持续提升旅游传播影响力。

3.市辖区省份分布榜单

四、旅游传播力指数分析

1.主流指数
3月所有市辖区旅游传播力主流指数均值为24.08,环比下降1.71%;TOP100市辖区旅游传播力主流指数均值为28.84,环比下降23.62%。本月,市辖区主流媒体关注度前十:山东省青岛市市南区、浙江省嘉兴市南湖区、安徽省黄山市徽州区、上海市浦东新区、陕西省汉中市汉台区、云南省昆明市晋宁区、天津市滨海新区、安徽省黄山市屯溪区、河南省郑州市金水区、山西省忻州市忻府区。其中,云南省昆明市晋宁区主流指数环比增幅最大,为40.70%。3月,昆明市晋宁区举办宝峰闹春调子会、滇池南岸大湾山樱花艺术节、五百里音乐节等多元化旅游活动,同步开通“鲸鱼湾—云海花田—磊楼”旅游直通车串联核心景点,精准覆盖不同客群需求,活动均受到地方官方主流媒体的集中报道与宣传。

2.大众指数
3月所有市辖区旅游传播力大众指数均值为16.08,环比上升10.21%;TOP100市辖区旅游传播力大众指数均值为19.22,环比下降3.08%。本月,市辖区大众媒体关注度前十为:河北省张家口市桥西区、山东省青岛市市南区、浙江省嘉兴市南湖区、安徽省黄山市徽州区、上海市浦东新区、陕西省汉中市汉台区、云南省昆明市晋宁区、河南省郑州市金水区、天津市滨海新区、安徽省黄山市屯溪区,大众指数环比增幅均上涨。其中,河北省张家口市桥西区环比增幅最大,为54.50%。3月,张家口市桥西区在张家口堡、大境门、清河影视基地同步举办“古堡闹元宵・灯火万家圆”系列活动,融合民俗展演、花灯巡游、实景互动、军旅体验等多元化内容,引爆社交平台打卡热潮与市民游客广泛参与,受到新浪、搜狐、腾讯等大众媒体宣传与转发,带动大众指数大幅提升。

3.行业指数
3月所有市辖区旅游传播力行业指数均值为24.10,环比上升10.10%;TOP100市辖区旅游传播力行业指数均值为28.84,环比上升0.66%。本月,市辖区行业关注度前十为:山东省青岛市市南区、浙江省嘉兴市南湖区、安徽省黄山市徽州区、上海市浦东新区、陕西省汉中市汉台区、云南省昆明市晋宁区、河南省郑州市金水区、天津市滨海新区、安徽省黄山市屯溪区、山西省忻州市忻府区。其中,浙江省嘉兴市南湖区环比增幅最大,为42.17%。3月,嘉兴市南湖区举办嘉兴南湖桃花汇暨春日文旅嘉年华,推出“跟着赛事游嘉兴”精品旅游线路及配套优惠政策;同期,举办“红船起航地 嘉兴醉江南”文化旅游推介活动,开展主题市集,汇聚非遗文创、地方特产、旅游服务商等相关主体,搭建行业交流与展示平台;受到旅游行业媒体广泛关注与报道,行业指数显著提升。

4.运营指数
3月所有市辖区旅游传播力运营指数均值为16.07,环比下降18.43%;TOP100市辖区旅游传播力运营指数均值为19.22,环比下降41.99%。本月市辖区运营指数前十为:山东省青岛市市南区、浙江省嘉兴市南湖区、安徽省黄山市徽州区、上海市浦东新区、陕西省汉中市汉台区、云南省昆明市晋宁区、安徽省黄山市屯溪区、河南省郑州市金水区、天津市滨海新区、山西省忻州市忻府区。其中,环比增幅最大的为安徽省黄山市徽州区,环比增长为32.64%。以微信公众号为例,3月黄山市徽州区以第28届黄山旅游节开幕预热为核心抓手,提前布局、精准发力,开展全方位运营推广。此外,徽州区依托自身古村、非遗、生态等旅游资源,优化运营服务,完善配套设施,大力宣传旅游惠民政策,为后续客流提升做好铺垫,带动运营指数增长。

财经号声明: 本文由入驻中金在线财经号平台的作者撰写,观点仅代表作者本人,不代表中金在线立场。仅供读者参考,并不构成投资建议。投资者据此操作,风险自担。同时提醒网友提高风险意识,请勿私下汇款给自媒体作者,避免造成金钱损失,风险自负。如有文章和图片作品版权及其他问题,请联系本站。
