“走出去”企业请查收!境外投资项目指南来了
境外投资法律法规 为加强境外投资宏观指导,优化境外投资综合服务,完善境外投资全程监管,促进境外投资持续健康发展,维护我国国家利益和国家安全,我国制定了相关的法律法规来规范企业境外投资行为,相关法律法规如下: 境外投资主体设立要求 企业在进行境外项目投资时,需要满足一系列的设立要求,以确保投资的合法性和可行性。 一、投资主体要求 以跨境电商公司为例,跨境电商公司在亚马逊平台进行投流时,设立境外主体是一个常见的做法,主要出于税务优化、品牌本地化等考虑,以下是一些操作要点及建议: 跨境电商公司设立境外主体的一般模式: 香港公司:作为跨境电商的标配,香港公司因其低税率、外汇自由、便捷的电商退货处理等特点,成为许多跨境电商企业的首选。 塞舌尔公司:塞舌尔提供优越的税务政策,包括免征企业所得税、资本利得税和遗产税等,同时拥有稳定的政治环境和方便的业务操作。 合规操作要点: 税务合规:确保所有交易符合目的国的税法要求,避免双重征税。 外汇管理:遵守外汇管理规定,确保资金流动的合法性和透明度。 法律合规:遵守跨境电商平台的相关规则,包括知识产权保护、消费者权益保护等。 便利操作的建议: 选择合适的注册地:根据业务需求和目标市场,选择税收优惠、外汇自由、法律体系完善的地区作为境外主体注册地。 合理利用政策优势:如香港公司的电商退货便利性,可以有效减少退货成本,提高客户满意度。 整合供应链:境外主体可以作为供应链的中转站,整合国内外资源,提高物流效率。 通过上述模式和建议,跨境电商公司不仅可以满足亚马逊等平台的要求,还能提高运营效率,增强市场竞争力。 境外募投注意事项
中国企业境外募投项目注意事项主要分为两类:证监会对募投境外投资项目的相关要求及审核要点、相关部门对境外投资项目的审批要求及流程。
证监会规定方面:募投项目需要符合募集资金的使用要求;相关部门规定方面:主要符合商务部、发改委、外管局三方面的监管要求。
一、证监会相关要求及审核要点
(一)证监会对于募集资金的使用要求
证监会对于境外投资项目没有明确要求,但募投项目需符合募集资金的使用要求,具体要求如下:
1、原则上应当将募集资金用于上市公司主营业务,谨慎投资于全新产品业务线。
2、除金融类企业外,募集资金不得进行财务性投资。上市公司不具有实际管理权或控制权并以获取基金投资收益为目的的投资是财务性投资。募集资金不得用于质押、委托货款等变相改变用途的担保或投资。
3、发行股份购买资产募集配套资金不能用于补充上市公司和标的资产的流动资金。
4、募集资金数额和投资项目应当与发行人现有生产经营规模、财务状况、技术水平和管理能力等相适应。
5、募集资金投资项目应当符合国家产业政策、投资管理、环境保护、土地管理以及其他法律、法规和规章的规定。
6、募集资金投资项目实施后,尽量不产生同业竞争或者对发行人的独立性产生不利影响。
7、募集资金用于收购企业股权的,交易完成后取得标的企业的控制权的相关情况要按规定披露。募集资金用于跨境收购的,标的资产向母公司分红不应存在政策或外汇管理上的障碍。
(二)证监会审核要求
在履行完投资项目的审批或备案等其他程序,取得全部许可后,由证监会审核决定发行人能否募集资金并使用募集资金投入该项目。证监会的主要审核要求如下:
1、募投项目是否经有权机关审批或备案,是否履行环评程序,是否在有效期限内,批准内容与募投项目是否一致,募投项目用地是否落实;
2、募投项目是否符合国家产业政策,境外收购项目是否符合《关于进一步引导和规范境外投资方向的指导意见》(国办发[2017]74号),是否依法办理外汇登记,是否取得境内外全部许可;
3、收购项目标的权属是否清晰,是否存在抵押、质押、所有权保留、查封扣押、冻结等限制转让情形,是否存在影响公司生产经营的重大担保、行政处罚、诉讼仲裁事项;
4、募投项目与公司主营业务的关系,是否属于拓展新业务,是否具备实施募投项目的全部资质许可,项目涉及产品是否已通过境内外审批或者注册,公司是否具有相关项目运营经验,风险是否充分披露。
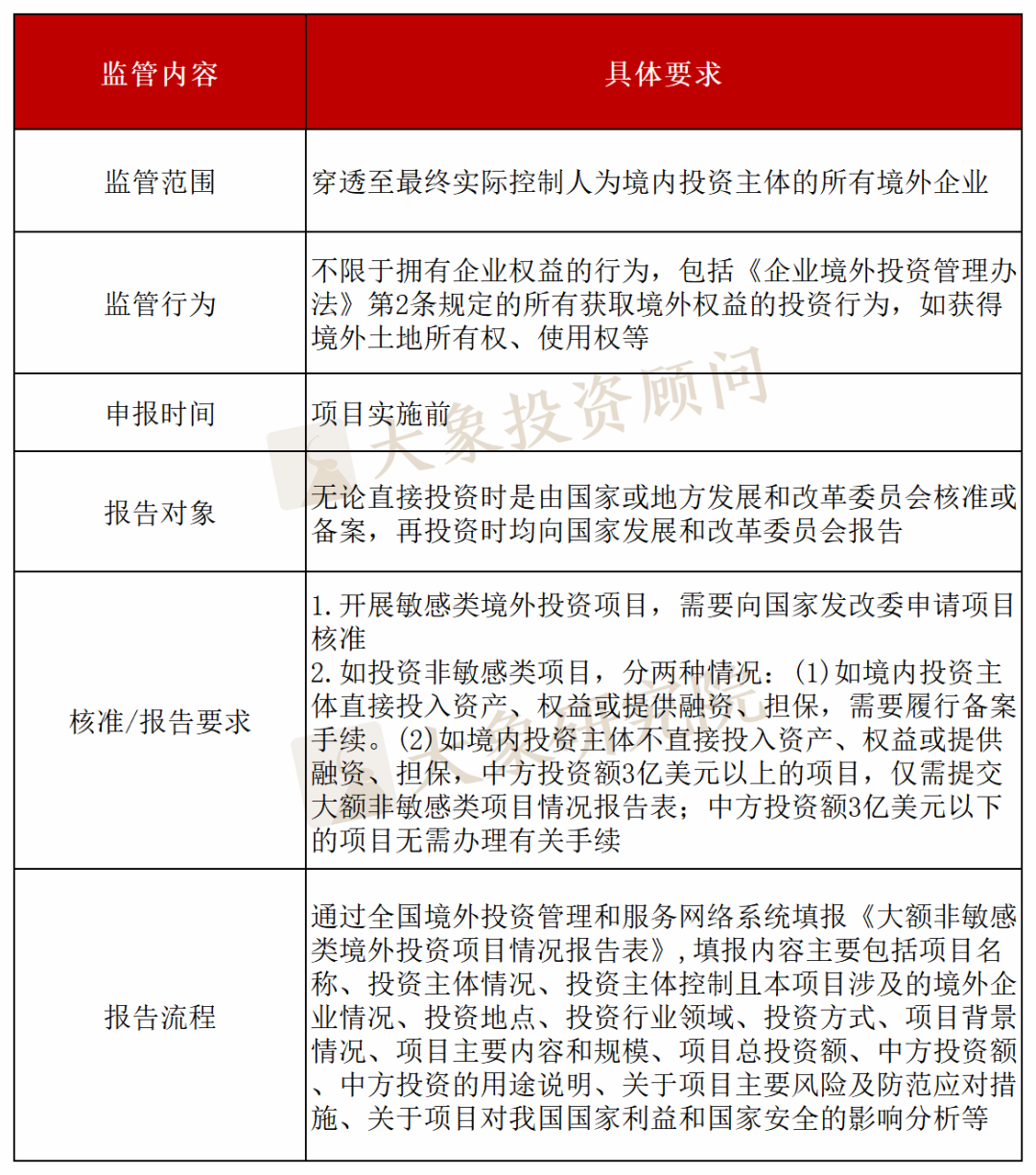
二、商务部、发改委、外管局的审批要求及流程
(一)商务部、发改委、外管局对境外投资的相关规定
(二)境外投资项目审批、审核的基本流程

募投项目境外建设案例
主营业务:公司主要从事人造草坪的研发、生产和销售,是全球生产和销售规模最大的人造草坪企业。
本次募集资金拟投资于以下4个项目,其中“***基地建设项目”属于境外投资项目:

****生产基地建设项目
本项目实施主体为公司全资子公司越南**。本项目总投资金额为66,640.00万元,其中一期项目投资金额为39,440.00万元,二期项目投资金额为27,200.00万元。本项目位于越南西宁省展鹏县,一期项目厂区占地15.00万平方米,厂房建筑面积9.28万平方米,二期项目厂区占地15.00万平方米,厂房建筑面积7.84万平方米。本项目主要建设内容是购置土地、建造草坪生产车间,购置草丝设备、草坪设备、物流设备以及建设配套公共设施。一期项目达产后将形成年产2,000万平方米人造草坪和25,000吨人造草丝的生产能力;二期项目达产后将形成年产1,600万平方米人造草坪和21,000吨人造草丝的生产能力。本项目新增产能将由现有销售渠道销往境外市场。
根据该公司首次公开发行股票申请文件反馈意见显示,证监会对于募投项目境外投资问询问题如下:
招股说明书披露,发行人募投项目包括****生产基地建设项目,请发行人披露:①该项目的可行性、产能消化计划,在外汇、环保、土地、安全、用工是否存在较大的投资风险。如有,则如何处理;②对外投资是否均已获得对外投资的审批手续,是否符合外汇管理相关规定,是否获得越南的相关方面的批准,是否符合当地法律法规的规定。③越南**与西贡VRG签订40年的土地租赁合同,西贡VRG是否具备出租土地的权利,越南**使用上述土地是否符合土地政策、城市规划,是否存在风险或者潜在风险。请保荐机构、发行人律师核查并发表明确意见。
案例2:**电气(苏州)股份有限公司(沪主板)
公司募投项目之一为拟用募集资金投资于越南生产基地建设项目。请发行人补充披露:(1)募投项目的合理性、 必要性,新增产能的消化措施;(2)发行人境外投资是否履行相关备案、审批等程序。请保荐机构、发行人律师发表明确意见。

案例4:北京市***科技股份有限公司(北交所)
主营业务:公司是一家集高性能散热装置的研发、生产和销售为一体的高新技术企业。自成立以来,公司始终坚持以高性能散热装置的研发、设计、生产及销售作为公司主业,致力于成为全球领先的高性能散热装置提供商。目前公司散热产品主要包括高性能电脑散热器和工业散热器,广泛应用于PC、电力电子、云计算、商用LED照明等行业,此外公司产品还包括智能高端机箱、智能高端电源等计算机硬件。
本次募集资金拟投资于5大项目,其中“马来西亚工厂建设项目”、“欧洲营销网络建设项目”属于境外投资项目:

马来西亚工厂建设项目
本项目拟由公司全资子公司新加坡鑫全盛作为实施主体,通过新加坡鑫全盛在马来西亚当地设立主体,购置土地并建造公司散热器生产基地,推动公司全球化战略实施,提高公司现有散热器产品的产能。
欧洲营销网络建设项目
本项目拟由公司全资子公司荷兰鑫全盛作为实施主体,在荷兰设立集市场营销推广、销售渠道维护和仓储售后等功能于一体的海外营销与服务中心,加大公司在欧洲市场的营销推广力度,形成覆盖欧洲的营销服务网络,有利于增强公司在欧洲市场的营销服务能力和产品供应能力,为欧洲客户提供更加便捷的“本地化”营销与售后服务,进一步提升公司的海外市场占有率。
根据该公司审核问询函显示,北交所上市委对于募投项目境外投资问询问题如下:
请发行人:说明马来西亚项目用地取得的进展及环境审批办理的进度,是否存在无法取得及办理完成的风险及对募投项目实施的影响;结合发行人产品在马来西亚及周边地区的销售情况、报告期内的产能利用率变动情况、相应产品在手订单等,说明投入大额资金在马来西亚建造散热器生产基地的合理性,新增产能能否有效消化。
结合公司财务状况、在欧洲地区的经营情况、业务发展目标、区域市场竞争情况等进一步说明欧洲营销网络建设项目的必要性和合理性,是否与市场需求变化是否匹配,是否与发行人现有业务存在协同效应;说明境外项目是否已按规定办理审批、备案及外汇手续。
案例5:江苏****机械股份有限公司(创业板)
主营业务:发行人是国内领先的大型现代化农业机械装备制造商,主要从事农业机械产品的研发、生产和销售,致力于为客户提供现代农业全程机械化的专业机械装备。
本次募集资金拟投资于以下7个项目,其中“**(泰国)农业机械及其零配件制造项目”属于境外投资项目:

**(泰国)农业机械及其零配件制造项目
本项目拟通过在泰国曼谷新建生产基地,引入数控机床、数控加工中心、数控激光切割机和涂装生产线等自动化生产设备,提升公司联合收割机、拖拉机和农机零配件的生产能力,旨在提高公司产品在东南亚和南亚的市场份额。
根据该公司审核问询函显示,创业板上市委对于募投项目境外投资问询问题如下:
补充披露泰国募投项目是否符合当地土地、环保、税收、建筑等规定,发行人在人员、技术、资金等方面是否具备境外实施募投项目的能力,会否给发行人带来较大的经营管理风险和法律风险,并针对性地补充风险提示;
结合发行人报告期内在泰国等东南亚国家的销售情况,补充披露发行人在泰国实施募投项目的必要性和可行性,收购泰国土地的人民币价格,定价依据和价格公允性,是否符合当地土地管理等相关法律法规的规定,发行人及其控股股东、实际控制人、董事、监事、高级管理人员等与转让方是否存在关联关系、委托持股以及其他资金业务往来。

本次募集资金拟投资于3大项目,其中“在越南投资建设生产基地”属于境外投资项目:

根据该公司首次公开发行股票申请文件反馈意见显示,证监会对于募投项目境外投资问询问题如下:

该项目拟通过发行人的全资子公司作为实施主体。项目拟在美国佐治亚州亚特兰大建设制造工厂,以在美国制造业回流的背景下通过开展美国本土制造进入美国高端市场。
研发中心建设项目
根据公司的发展战略,本项目拟在东莞市塘厦镇、厦门、大连、印度、尼日利亚升级或新建研发中心。研发中心将在公司现有技术基础上,通过构建专属的研发及测试环境,完善产品和技术的创新体系,对核心技术进行预研、技术攻关,从而紧跟业界技术发展动态和发展趋势,提升公司核心竞争力。
全球营销服务网络建设项目
为提高公司在海内外的知名度、营销服务能力和全球市场本地化服务能力,本项目拟为公司升级或新建全球营销服务网络。
营销与服务网络体系建设项目 本项目拟在休斯顿(美国)、默尔斯(德国)、迪拜(阿联酋)等三个国外城市新建集市场营销推广、销售渠道维护和仓储配送等功能于一体的海外营销与服务中心,形成覆盖北美、欧洲和中东地区的营销与服务网络。国外营销与服务中心建设有利于增强公司海外市场的营销服务能力和产品供应能力,从而为现有海外客户提供更加便捷的“本地化”营销与售后服务,进一步巩固公司的海外市场。 根据该公司审核问询函显示,科创板上市委对于募投项目境外投资问询问题如下: 请发行人说明:(1)海外办事处选址的考虑因素及其合理性,是否存在市场拓展的障碍或不利影响;(2)募投用地相关土地使用权的取得过程,是否合法合规,是否附加投资承诺或要求。 根据以上案例可以得知,对于在境外实施募投项目常见的审核关注点如下: 1、境外募投项目的合规性、合理性、必要性和可行性,是否具备境外实施募投项目的能力; 2、该境外募投项目的境内审批是否已经全部获得,是否已经获得在当地开展业务所需全部行政性审批,项目用地是否已经取得,投资项目是否符合国家近期相关政策; 3、境外募投项目实施地点的考虑因素及其合理性,是否存在市场拓展的障碍或不利影响; 4、境外募投项目新增产能的合理性和必要性,是否具有开发或消化募投项目新增产品或产能的能力及具体措施; 5、境外募投项目的投资额及合理性,境外市场的贸易政策对项目实施是否构成重大不利影响,发行人拟采取的应对措施及其有效性,相关风险因素是否充分披露。
财经号声明: 本文由入驻中金在线财经号平台的作者撰写,观点仅代表作者本人,不代表中金在线立场。仅供读者参考,并不构成投资建议。投资者据此操作,风险自担。同时提醒网友提高风险意识,请勿私下汇款给自媒体作者,避免造成金钱损失,风险自负。如有文章和图片作品版权及其他问题,请联系本站。
