2026 全球经济与大类资产展望・重磅前瞻
【2026 年度 3 大主线:降息潮、商品狂欢、新兴崛起】
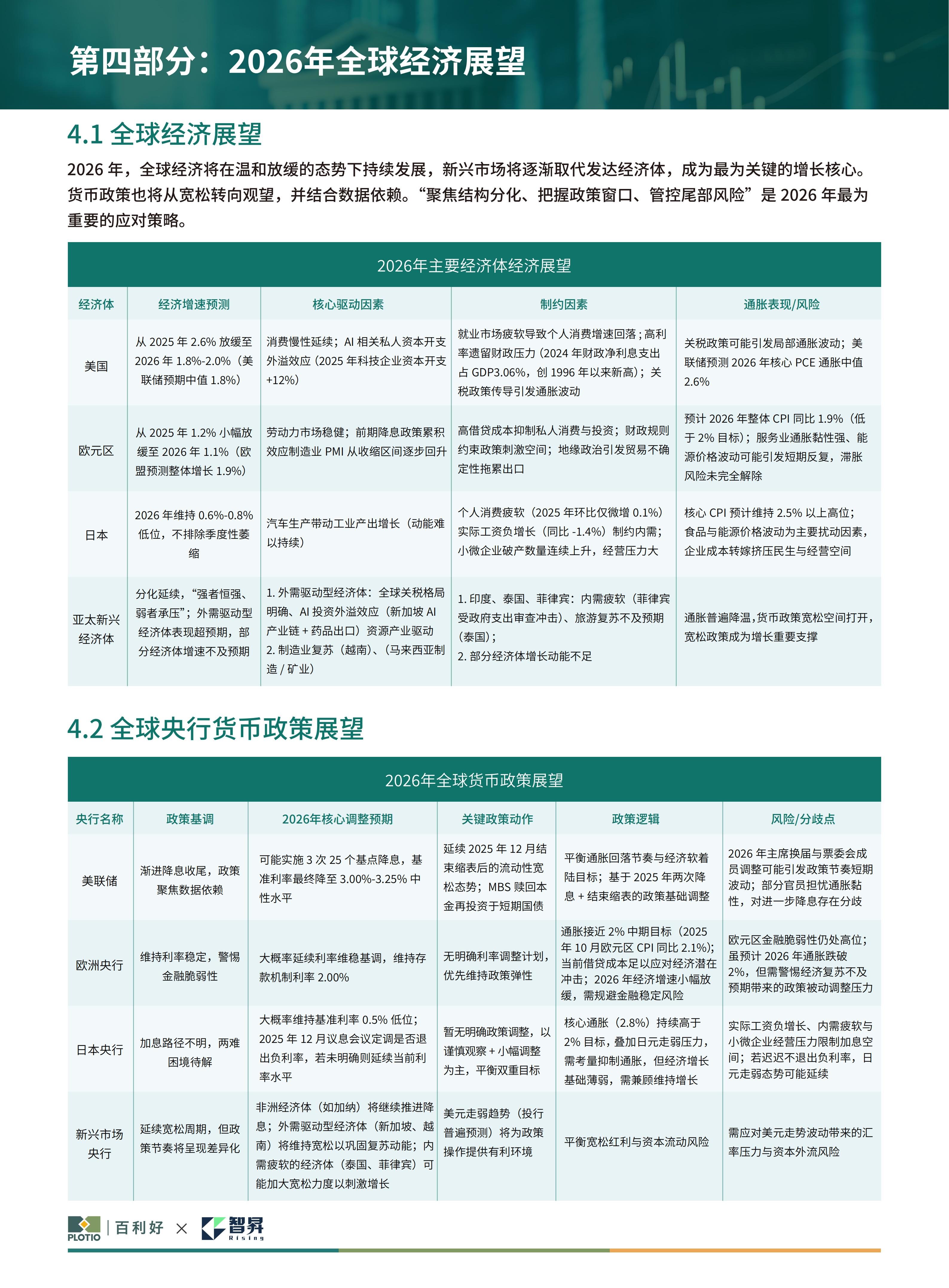
2026 全球经济与资产的核心逻辑已明确:
① 政策线:美联储降息 3 次开启宽松周期,全球央行转向成商品 “强心剂”;
② 经济线:发达放缓、新兴接棒,增长格局深度分化;
③ 资产线:黄金冲 5000 美元、原油成黑马、美股震荡上行、美元走弱…
机遇在哪?风险如何规避?
【百利好 x 智昇 2026 全球经济与大类资产展望・重磅前瞻】第四部分核心数据已正式释放!
这份报告直接讲透 2026 年资产走势与经济运行的底层逻辑 —— 从降息周期的影响,到大宗商品的行情节奏,从经济体增长分化的趋势,到具体资产的配置方向,关键信息一次覆盖。
想要获取完整报告内容?后台私信 “报告” 即可获取~





财经号声明: 本文由入驻中金在线财经号平台的作者撰写,观点仅代表作者本人,不代表中金在线立场。仅供读者参考,并不构成投资建议。投资者据此操作,风险自担。同时提醒网友提高风险意识,请勿私下汇款给自媒体作者,避免造成金钱损失,风险自负。如有文章和图片作品版权及其他问题,请联系本站。
