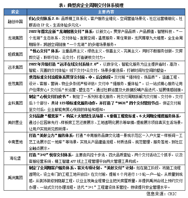
房企全面提升交付力 交付流程体系化成为趋势
2022年上半年以来,在疫情反复、经济下行影响下,市场筑底,房企去化承压。叠加前段时间多地出现的“停工停贷”风波,市场信心疲软,观望情绪浓厚,“保交付、保民生、保稳定”工作已被推至第一要务,引起政府、金融机构、监管部门乃至全社会的高度关注。在此背景下,房企提升交付力既是社会责任的担当,亦为其产品力的提升加码,为长期可持续发展铺路。
交付力是房企产品从顶层设计到落地成果展现过程中的重要一环,是房企对项目设计的兑现、对施工质量落实把控、对业主服务的跟进。在行业转型阵痛期下,房企经营由粗放型增长模式向低杠杆、精细化的内生型模式过渡,立足长期主义、提升产品力成为行业共识。而“交付力”作为房企销售阶段产品力的有力答卷,亦成为房企实力与竞争力的印证。
01
交付力贯穿产品开发全流程
房企搭建及完善交付体系
对房企而言,要做好交付工作,提升交付力与客户满意度,主要围绕产品落地及服务跟进两大环节。而要保证这两大环节的顺利推进,除了前端客服部门、售后物业部门的尽职尽责,还需要在供应方选择、成本适配,施工工艺、工程管理等各环节全方位把控,需要全条线部门的配合,落实每一个细微环节,以保障交付工作质量及客户满意度。硬核的交付力不仅是房企契约精神、口碑树立与传播的重要载体,更是房企整体经营管理能力的体现。
当前,在已经搭建交付体系的房企中,按体系的完整性和环节的偏重性可以分成三类:第一类是已经在集团层面搭建了完善的全周期交付体系,并在品牌上形成了强IP的交付力形象;第二类是交付体系重点聚焦前端建造施工环节,重标准、强品质;第三类是交付体系重点优化客户交付体验,搭建全流程服务体系。
1、完善的全周期交付体系塑造交付强IP
通过梳理各房企提升交付力的重点举措,可以发现,当前一部分房企已然形成较为完善的交付体系,从风险管控、品质标准、过程管控、服务跟进等多个维度,形成一套覆盖交付前、中、后全周期的标准化动作流程。同时将交付体系作为品牌宣传的一部分,塑造房企响亮的交付强IP。

事实上,交付力体系IP是对房企内部的交付管理标准的强化,更是房企“保交付”价值观的有力输出。不仅可以唤醒行业交付责任感,驱动各房企在交付上的良性竞争,更能为客户消解担忧情绪,重塑市场信心。
2021年末,美的置业向全国发布了全新用户交付品牌IP“橙意家”,以“橙意智慧、橙意筑家、橙意相伴”串联产品、工程、服务三大板块,包含2大智慧生活场景、4重精工橙意标准、6大周期全维度服务体系,旨在为置业用户提供全场景、全周期的生活场景。
凭借深厚的制造业根基与科技化基因,美的置业推出的交付体系以更高标准的产品设计、工程品质、服务细节,给予业主一份坚实保障。具体来说,在产品方面,住宅建筑与自然景观组合相得益彰;在品质方面,匠芯建造体系、数字建造与高端品质精装三大核心为项目品质保驾护航;在服务方面,橙意交付体系囊括251项专属服务内容,业主还能在参与已搭建运营的运动、亲子等五大社群活动。
![]()
![]()
△美的置业交付品牌“橙意家”示意
2、重点聚焦精工匠造,确保交付产品品质
除了塑造全流程交付体系和交付IP之外,另有一些房企的交付体系重点聚焦强化生产建造,展现产品兑现的硬实力,如保利、金地、华润等。首先,房企通过建立精细严苛的品质标准,引领工程顺利开展。进入施工阶段,为了实现精工匠造,这些房企一方面通过积极探索和经验沉淀,研发或制定出一系列工艺工法标准,从技术上有效提升工程内在品质和施工效率。另一方面则是制定精细化的过程管控体系,通过严格执行联合审图、样板先行、技术交底、多轮质量查验等过程准则,确保项目完美落地。
基于金地三十多年的营造经验与实践,以及对三省十五城不同客户的生活痛点及需求的洞察与精研,不断精进工艺工法、强化施工管理措施,建立双向反馈机制,金地总结归纳出一整套工程品质标准体系——金地科学制造。
围绕真材实料看得见、先进工艺摸得着、透明管理信得过、专业团队靠得住这四个关于工程品质的核心维度,该标准体系为金地工程建造的全周期、全过程作出了统一标准规范,确保设计图纸上一砖一瓦得以严格执行和精确落实。
![]()
△金地科学制造体系示意
“金地科学制造”是金地严谨践行、精准兑现的工程品质标准,也是金地工程品质的坚实保障。正是基于此,金地的住宅产品都能够如约交付,也是金地敢于在项目销售环节即发布《诚美说明书》,将把购房者关心的产品细节逐一呈现,提前做出公开承诺的底气所在。
![]()
![]()
△金地诚美说明书示意
3、强化服务体系,全面提升客户交付体验
在保障产品兑现的基础上,一些房企致力于优化客户体验,搭建起全流程服务体系,如绿城、中海、碧桂园、越秀等。这些房企全面关注业主需求。通过工地开放、一对一验房、交房即交证、社群搭建、设施维护保养等一系列服务举措,塑造良好的客户满意度、美誉度和忠诚度,提升品牌价值。
2021年,万科在“客户愿意买单”的好服务行动基础上,在集团范围内开启“5+3+2”共10项好服务行动,新增交付服务升级、设置交付标准样板间、交房及交证、线上签约服务四项新行动,以提升万科的产品和服务质量。
今年,郑州万科搭建理想万家全景服务体系,以全景式的服务模式覆盖生活各个方面,开启交付服务全新探索,体现出行业头部企业的担当。以客户切实需求出发,开盘、签约、开放、交付、居住的每个节点,都以标准化规范与动作提供服务。交付后,万科以万享美好家服务体系,在不同时间节点开展焕新家行动和共筑品质家园行动,为业主提供高品质、全周期的维修、保养及增值服务,针对社区公共设施设备,主动改造与修缮。此外,围绕“亲子”“运动”“生活”三大兴趣方向,打造“万种跃动、万有童趣、万般生活”三大社群体系,取得了热烈反响。
![]()
△万科全景服务体系示意
客户至上是绿城永恒主题,客户满意度是绿城的“一号标准”。继客研体系上线、绿城中国客研委员会成立之后,绿城在2022年构建大客服体系,打造以客户满意度为中心的客户关系管理体系,提升产品设计、工程营造及客户服务能力。
围绕客户需求与敏感点,夯实产品与服务基底,大客服体系具体落地分三步:一是随着客群年轻化趋势,需持续优化客户研究体系;二是整合营销、产品、交付、维修、物业五大服务模块职能,聚焦12项触点提升;三是加速推进客户服务平台建设,维修管理系统全面上线,房屋4S与区域无缝对接、快速响应切实提高客户维修满意度。此外,在绿城产品系统内新增产品满意度专项绩效考核,以结果为导向促使工作落到实处。
![]()
△绿城2022年大客服体系示意
由此可见,绿城通过优化服务内容、迭代管理工具、调整团队架构三方面奠定了以客户满意度为中心的客户关系管理体系的基础,也是绿城实现2025战略目标“行业TOP10品质标杆”的重要举措。
02
交付力体系贯穿前、中、后期
聚焦服务标准制定与颗粒度细化
1、交付前:品质把控+风险管控+客户互通,多管齐下保障交房
为保障项目的完美兑现,许多房企在交付前将品质把控、风险管控与客户互通相结合,从各个维度为完美交付做足准备。
具体而言,品质把控方面,房企通过搭建精细化的品质管控体系,确保住宅项目材料、工艺、设施的品质,并为施工过程提效;风险管控方面,为降低质量、成本、安全、工期等方面的风险,降低客诉率,不少房企拉通多个部门,进行全流程的风险管控,遇到问题及时整改;客户互通方面,为缓解客户等待期的焦虑,众多房企纷纷将服务动作前置,通过工地开放等方式,搭建起与客户沟通的桥梁,提升客户体验。
① 严苛标准+精细施工,保障交付品质
面对楼市下半场的生存考验,越来越多的房企意识到,唯有对产品的高质量兑现,才能彰显品牌价值,体现房企的真正“硬实力”。在此背景下,许多房企建立了品质把控体系,通过严苛的品质标准、考究的选材、精细的施工,致力于实现项目的完美呈现。
一些房企注重客户视角,以客户满意度为准则,梳理客户敏感点。制定了一系列严苛的品质把控标准,并通过先进的建造体系,实现精工匠造。
为了达到建造高品质产品的目标,融创以“8大类质量内控”为基准,1500多个高于国家标准的子项,从材料选择到工程建设,再到精装修的每个细节,持续推进工艺工法精细深化,全面提升品质。

△融创8大类质量内控标准示意图
在高标准的基础上,融创智能建造体系,通过臻营造、装配式建筑、智慧工地、数字化工地4大建造模块,通力解决工程质量通病。其中,“臻营造”体系通过一系列先进技术的整合、前置工作有序的准备以及专业的管理,使项目达到精品质、高安全、快速度的工程效果,最终实现项目整体效益、品质的提升。
![]()
△融创智慧建造体系
![]()
△融创“臻营造体系”
龙湖推出的“智善交付体系”中,在营造阶段坚持“集团—地区—项目”三级品控体系,覆盖项目全周期的300余个品质关键点打磨和100+不同层级的检查诊断,实现项目从开工到交付的360°建造监管,为业主呈现高品质精工人居。

△龙湖“智善交付体系”品控管理示意图
在总体品控基础上,一些房企对于高频出现的质量问题建立了专项检查制度,进行重点把控。比如针对渗漏问题,万科在试验专项检查设立防渗漏专项,加强对卫生间反坎、阳露台反坎及屋面结构板反坎闭水试验的检查。
②风控管理前置,贯穿交付各环节
“交房即维权”一直以来都是许多房企难逃的魔咒,究其原因主要是由于建筑和装修质量缺陷、设计方案变更、交标降低、延期交房等问题所致。
为规避客诉风险,不少房企从多个维度升级风控管理体系,一方面是将风控管理动作前置,嵌入交付全流程,及时消灭各个环节的风险隐患;另一方面则是打通研发、工程、招采、成本、客关、物业多个部门的协作壁垒,共同承担风控管理工作,形成部门间信息与资源的高效整合, 并将客户满意度深度渗入各部门考核机制,实现管理目标的统一。
绿城通过全流程、多视角的监督检验工作,落实过程风控,及时解决交付各阶段可能出现的品质问题。早在开盘后3个月,绿城就成立业主质量监督小组,让业主参与品质监督。在交付前6个月时召开交付启动会,成立交付领导小组,每周一次例会,落实交付工作推进。交付前5个月,物业则会介入管控,参与检验监督。此外,在交付检验时,除了接受政府监管部门的检测,绿城内部坚持“一房五验”:由设计、建安工程、精装修、景观、营销、客服等各专业条线管理人员联合查验,提出整改建议,并由第三方进行独立交付评估。发现问题则建立一户一档,切实跟进整改、销项、再查验,形成风控闭环。
![]()
△绿城交付领导小组工作现场
龙湖在交付前设置“六个运营停止点”,要求在项目启动会、开盘前风险检查、项目中期停止点检查、交房启动会、工地开放日、组团后评估六个节点,运营、客服、营销、工程、研发、物业、法务等部门都要参与检查,推动项目进行全周期风险管理,确保项目开盘、验收、交付风险提前暴露,及时决策,消除风险,确保交房品质。
![]()
△龙湖六大运营停止点示意图
③同步施工进程与工艺展示,提升客户体验
除了严格精细的内控之外,面对客户对于房屋品质的普遍担忧,越来越多房企通过工地开放、施工现场实时直播、发布每月家书等形式,搭建起与客户的沟通桥梁,不仅可以缓解客户等待期的焦虑,同时也能在交流中获取客户的需求与建议,在优化建造方案时融入更多客户视角。
为了让客户更好地了解到“好房子是怎么样炼成”,旭辉在打造“透明工厂”的基础上,直击购买精装房的质量痛点,打造“精装工坊”,在精装交付样板间里进行深入“剖解”,让客户亲身感受房屋的墙面、吊顶、天花板等局部的拆分、解构,房屋品质一目了然。
![]()
![]()
△武汉旭辉铂悦园著“透明工厂”实景图
金地东南以“金地科学制造”为底层逻辑,正式开放“科学制造工厂”,以如同生产车间般的形制,将“建造一个好房子”所涉及的材质、工艺工法、过程管控等一些细节均进行了标准化呈现。
![]()
△金地“科学制造工厂”示意图
![]()
![]()
△金地东南“科学制造工厂”实景图
融创中原通过精细详实的每月家书,将建筑外墙到户内的各个施工细节的工程进度同步给客户,公开工艺工序,让客户在等待交付的过程中更加安心。

△融创中原区域每日家书节选
2、交付中:强服务,重体验,实现一站式陪伴交付和全方位交付保障
“交付”并非指交付那一刻的动作,实际上蕴含着丰富的含义,它代表着业主与房企的正式“联姻”。对业主而言,是混杂着焦急等待后对未来理想生活的憧憬;对房企来说,兑现产品承诺与价值的“底牌”。
“交付中”这个阶段一般集中持续数天到一周的时间。正式交付中,典型房企立足客户视角,聚焦陪验报事管控与一站式交付服务,并通过业主反馈不断优化产品与服务。此外,增量式服务也使得交付各环节用心、走心、暖心,让业主交房日成为充满仪感式且值得铭记的节日。
① 专业人士陪同验房是交付服务中的重要环节
“陪同验房”是交付中的一个重要环节,也是各大房企标配交付流程之一。通常由专业陪验工程师全程陪同业主,从公共空间到室内区域,逐一查验项目施工质量、品质细节等,解答业主的疑问。一旦发现问题,保修团队会快速响应维修服务需求,开展快修服务,后续进展也将及时记录推送给业主,并定期向业主反馈整改进度。如此,通过验房提前发现并解决问题,以确保住房工程交付使用前质量。这一环节,不仅解除业主后顾之忧,切实维护其合法权益,同时也保障交付现场流程井然有序和高效顺畅。
禹洲集团在交付中新增“全员客服——交付产品官计划”,除专业的客关、营销等人员外,增加地产设计、工程职能端管理人员,在房屋交付环节陪同客户验房,提供一站式交房服务。该计划一方面通过交付产品官对设计理念、用材选型、施工工艺等进行讲解,让业主对房屋有更深入的了解和感受,另一方面,倾听业主反馈并持续优化,可提供更令人满意和更多元化的好产品、好服务。
融创在交付中力求创新服务模式,在行业内首创云交付体系,从客户预约、到客户到访、签约、缴费、验房等一体化流程全面实现无纸化和远程在线交付,不仅提高了服务效率,更以科技化、年轻化的服务模式提升客户体验,让交付更流畅便利。对比传统交付模式,客户不仅可以自主选择收房时间,更避免了排队等候、流程繁琐、人员聚集等情况。

△融创云交付现场操作实景
② “交房即交证”服务举措逐渐成为标准
值得一提的是,交付质量不只是建设质量达标,许多房企逐渐将“交房即交证”作为提升自身交付服务标准的一项目标。“交房即交证”意味着开发商不仅要在房子交付前实现工程验收达标,还要提前完成所有围绕交房交证的服务事项。这促使开发商加强项目管理,更加重视楼盘品质,同时必须前置完善各项服务工作,才能真正实现交房和发证零时差。而按照市场上常见的效率,从交房到办证,等待时长短则数月、长则可达数年,能一次性通过验收的企业无疑是房企佼佼者。
在行业承压的当下,越来越多房企主动迈入这个行列中。今年上半年,碧桂园438个项目首月交付率达75%及以上,共165个项目实现了“交房即交证”。此外,晋中金科博翠天宸、济宁城投绿城湖畔云庐、郑州融创城融璟园、周口万科溥天龙堂、长沙龙湖春江郦城、融信金地澜悦等项目皆以“交房即交证”的实际行动保证业主安心。
深圳海伦堡海伦逸居的交付现场,不少业主体验了交房和发证“无缝衔接”的省心交付服务。领到钥匙和房本的业主们在家门口拍照合影晒证晒房,记录下幸福时刻。这项服务可以帮助业主尽快解决落户、子女入学、抵押融资、资产处置等问题,充分地保障购房人的合法权益,免除后顾之忧。
![]()
△深圳海伦堡海伦逸居“交房即交证”现场
漳州万科金域滨江的业主在交付日,无论按揭购房,还是全款付清,完成收房手续就能在收房后现场领取不动产权证书,实现零时差、零等待,真正“前脚收房,后脚拿证”。如果说销量是市场认可度的量化解读,那么交房和办证就是房企责任心与实力的最佳写照。
![]()
△漳州万科金域滨江“交房即交证”现场
从长远角度而言,房企高质量、高效率的交付彰显了企业契约精神,有助于塑造良好的满意度、美誉度和忠诚度,是未来促进销售回笼资金的有力保障。
③个性化增量式服务提升交付仪式
除了交付时间、交付质量等传统指标外,不少规模房企在标准化服务体系基础上,通过个性化增量式服务渗透每个环节,增强业主交付仪式感,以期在产品与服务双重加持下提升客户对房企的满意度、美誉度与忠诚度。红毯铺地、花柱迎客、剪彩礼花、能量补给、地域习俗活动等高规格礼遇自然必不可少,一些房企通过ip形象或物资植入的方式增添现场温馨氛围,进一步拉近房企与业主的融洽关系。
金科集团在“基础服务提升”、“邻里粘度打造”、“交付特色创新”等方面进一步细化,深化企业邻里服务IP打造,并将好产品、好服务持续提供给客户。在项目交付现场,金科ip形象大使“金小宝”暖心指引,让业主归家的每一步都充满惊喜。若在交付当天值业主生日,工作人员会特意为业主准备生日蛋糕,更让交付现场充满惊喜与欢乐。高品质交付与用心服务的结合是金科在交付中的发力点。


△金科现场交付实景
融创积极探索创新交付模式,力求从全维度落实品质的完美兑现和服务的精益求精。通过一站式交付、游园式交付、沉浸式艺术展交付等提升业主交付体验,如南京融创汤山颐和府交付现场打造了趣玩市集,以沉浸式游园会为客户带来互动体验。

![]()
△南京汤山颐和府交付现场
此外,融创准备了很多让业主暖心的环节。南通九里桃源为业主定制了《归心入住说明手册》,全方位展示“家”的面貌;苏州运河铂湾澜庭现场招募i生活主理人,邀请业主抢先体验社区生活共建;济南融创东山府为业主制作了一张特殊的交付通知书,以东方山水为底图,展开后人工拼插而成的建筑跃然纸上,连通知书上每一位业主名字均由书法家手写。以微知著,融创如此珍而重之地对待业主,也使得其品牌形象深入人心。

![]()
△融创交付暖心环节
3、交付后:以客户满意度为准绳牵引交付力全面提升,全生活场景物业服务持续跟进
优秀的交付力不仅仅停留在交付前的准备、交付中的陪伴体验,还延伸至交付后持续的服务,服务颗粒度不断细化,打造全周期服务体系。
一方面,交付后,房企仍然在相应的规定期限内,对业主承诺保修服务,并建立投诉回访机制,以保证业主的居住品质。同时,房企还定期跟进客户满意度,形成闭环考核制度,促进交付力的不断提升。
另一方面,随着疫情对人们生活习惯影响的不断深入,以及人们对于品质居住意识的觉醒,购房者对于物业服务寄予了更多的期望与诉求。基于此,碧桂园、万科、融创、保利、绿城、华润等众多品牌房企均早已成立自己的物业公司,不断提升服务标准,以有针对性地最大化满足客户需求。
① 落实客户满意度考核机制,促进交付力品质化提升
交付后期是房企产品力口碑传播与影响的重要阶段,除了全面跟进物业服务,还需特别关注业主的居住体验与反馈。
一方面,要建立投诉回访机制,安排专业房修工程师解决客户售后的各种问题,切实履行保修期内的维修承诺,确保客户的问题被完善解决。
禹洲地产设立400呼叫中心客户服务、“禹洲会”服务号中“小禹儿客户大使”服务功能、“禹房宝”小程序等平台,对于在保修范围内的,小到管道阻塞,大至硬件损坏,均为业主提供及时、专业、高效的报修服务。为保证服务质量,禹洲坚持接报后30分钟响应,24小时受理,365天陪伴。同时,还相继出台《房修业务管理作业指引》、《禹洲房修十步法》等流程标准,规范服务体系,打磨服务品质,以匠心解决客户的后顾之忧。

△禹洲修房十步法
另一方面,要及时跟进客户满意度,定期展开客户满意度调查,将“客户满意度”指标作为整体交付力考评的重要参考维度之一,同时根据业主提出的意见与建议及时作出相应的整改与改进。客户满意度可以真实反映客户的内在诉求,推动项目问题的解决,促进行业的良性发展。可以说,形成以客户为导向的价值观,并落地闭环考核机制,是房企交付力不断品质化提升的关键。
碧桂园以客户满意度为准绳,贯穿客户看房、购房、侯房、收楼、入住每个阶段。基于敦实的数据,聘请专业的第三方方案加上企业内部更高要求,开展了对于各个区域、中心的植入条线以及服务人员的考核,同时关注到客户全生命周期对其进行满意度调研,以便真正提升客户体验。这一整套以客户为中心从前端到后端全覆盖的闭环服务管理,不仅为企业内部管理梳理出更体系化的模块,从而对各条线实施精准评估与考核,更是前瞻性地搭建了理想家居价值体系,以“看得见摸得着”的服务构建客户关系提升业主满意度。
万科在业内梳理标杆形象与口碑,与其不断加深对客户的理解不无关系。万科坚持每年进行客户满意度调查,了解客户需求,定量分析报告,畅通客户意见互动渠道,积极应对客户投诉,并将客户对工程质量的满意度作为工程系统考核的重要指标。
② 精细化设备维护与环境管理,科技赋能提升服务效率
基础物业服务是小区正常运转、客户生活品质、住宅长久保值的有力保障,包含设施设备维护、环境管理、社区内交通管理、消防与公共秩序维护等。
其中设施设备维护工作涉及人员密集、内容繁杂,讲求两大抓手:一是有序性,即对公区设备分区巡查、维修、养护,并制定相应标准,保证设备的正常运行;二是及时性,即例行巡查或客户报修问题及时处理,制定应急预案等。基于此,房企物业一方面制定内部管理机制与服务标准,另一方面引入平台智能巡查、智能在线设备监控系统等设备,提升服务水准与效率。
而在疫情常态化背景下,环境管理亦成为关注焦点,好的物业是社区及时阻断病毒,严控疫情散播,业主安全、舒适、健康、有序生活的保证。基于此,房企物业制定精细化管理方案,在定期环境消杀、快递消杀配送等方面着重加强。此外,还引入先进机器设备,搭建智慧线上平台,提高服务效率。
招商蛇口物业在环境管理上做到定期清洁、绿化保养、每日巡查环境情况、定期消杀等一系列措施,以维护社区环境与品质。同时用科技赋能环境管理,管道机器人、扫地机、扫雪机、洗地车等多样化的科技设备在节约人工成本的同时,提升保洁作业效率。
![]()
△招商蛇口物业科技赋能环境管理
③服务颗粒度细化至全生活场景,平台化运营提升效率
除了基础物业服务,房企不断拓宽服务广度与深度,关注业主的社交、心理、健康等多维度全场景生活,提供管家服务、社群搭建、文化活动物业增值服务,增进与业主的关系,反哺品牌口碑。此外,部分房企物业还借助数字化手段搭建服务运营平台,提高服务及管理效率,提升物业服务的竞争力。
保利物业推出“专属管家+礼遇生活官”的双管家配置,基于业主“衣食住行健康”五大基本需求,提供恰到好处的场景化服务,线上与线下服务联动,提供24小时不间断服务接力。此外,保利物业还将社群搭建与文化活动联动起来,以“四节八礼(春节/端午/儿童/中秋)、三类社文(公益会/养生会/和乐会)、项目个性化的多重礼遇N+”为核心的社文共创,通过将内外部优质文化艺术资源整合于一套社文场景,在为业主搭建品质体验的同时,营造精神家园,同时增近邻里、物业与业主间的关系。
中海物业推出自己的服务APP——优你家,包括租售中心、优享空间(一站式家装体验)、优品买买(电商服务平台)、优客到家(专业家庭服务)、优趣生活(社区文化活动)五大功能。即使在疫情隔离期间,邻里间的及时交流分享、互帮互助亦可以通过该平台无障碍进行,同时社区咨询、购物、家装、家政等生活全方面需求均可通过平台实现,智慧云生活在拉近业主关系的同时,为业主营造更加便捷、高效、省心的生活方式。
![]()
△中海“优你家”APP部分功能展示
总结
当前背景下,交付力的重要性已不言而喻,成为房地产行业立足长期主义,提升产品力的重要抓手。随着对交付力理解的不断深入,愈来愈多房企意识到交付力并非仅体现于孤立的节点,而是贯穿产品从研发、设计、采购、工程、交付前服务、交付体验,乃至交付后生活场景等全周期、多节点的服务体系。基于此,交付力体系化建设逐步成为行业趋势,同时服务颗粒度细化、服务标准制定、服务品质把控、客户满意度考核等维度愈加受到重视。
文章来源:克而瑞
财经号声明: 本文由入驻中金在线财经号平台的作者撰写,观点仅代表作者本人,不代表中金在线立场。仅供读者参考,并不构成投资建议。投资者据此操作,风险自担。同时提醒网友提高风险意识,请勿私下汇款给自媒体作者,避免造成金钱损失,风险自负。如有文章和图片作品版权及其他问题,请联系本站。
