大象研究院发布《2026年银发经济行业研究报告》
2026年,全球人口结构正在经历一场深刻而不可逆的重构。随着“新老人”浪潮来袭与消费心智的全面跃迁,银发经济已从传统意义上的养老服务,战略跃迁为驱动未来社会消费结构重塑与经济增长的核心引擎。这是一场涉及全产业链的价值重估,2024年中国银发经济市场规模已达8.3万亿元的庞大体量,其底层逻辑正从“适老化补丁”转向“消费结构的底层逻辑跃迁”。在数字化基建成熟与支付能力重构的双轮驱动下,银发群体不仅是亟待服务的人群,更是互联网流量的最后价值高地与家庭消费的“首席财务官”。当前,产业红利正从基础的“医食住行”向智慧健康、精神消费、抗衰老科技等高附加值赛道全面外溢。依托政策、资本与技术的多维共振,本土产业生态正加速从碎片化供给走向平台化整合,开启一个跨越周期的“银发红利时代”。
大象投顾凭借多年深耕的产业洞察,精准捕捉银发经济从“事业”到“产业”的认知转换节点,系统解构其增长内核。本报告深入剖析“新老人”的财富积累与消费心理迁移,聚焦智慧养老、康复器械、银发金融等核心赛道的商业闭环,并全景扫描Welltower、泰康、Sonova、悦心健康、九安医疗、奥佳华等中外领军企业的战略布局。通过拆解产业链的价值分配、竞争壁垒的演化与未来终局,为投资者与行业参与者提供具备前瞻性与实操价值的决策地图。
01
认知重构:从社会命题到增长引擎的战略认知升维
银发经济的底层逻辑已完成彻底重构,从被视为社会负担的“福利事业”,战略升维为驱动消费与产业升级的“经济动能”。国家顶层设计已将其界定为“为老龄阶段做准备及提供产品服务的经济活动总和”,释放了跨越代际的广阔市场。其商业模式建立在“老龄事业”与“老龄产业”双轨协同之上,既保障民生底线,又为资本与技术开辟了合法商业腹地。产业链全景覆盖上游的生物原料、AIoT技术支撑,中游的医养服务、文娱消费矩阵,以及下游触达银发群体及其子女的网状终端,形成了完整的商业闭环。数字化进程极速消弭鸿沟,1.56亿老年网民(占网民总数14.1%)中,网络支付渗透率高达75.4%,日均刷短视频超1小时的用户占比约80%,使其成为互联网流量最后的价值高地,为商业化转化奠定了成熟基建。


02
需求爆发:高净值“新老人”引领品质生活与“悦己”消费革命
驱动市场增长的“新老人”群体(现年50-59岁)正以显著的财富与认知红利,对冲传统老龄化焦虑。这代人完整享受了经济腾飞红利,56-65岁家庭平均总资产达355万元,位居各年龄段榜首,月均收入9,127元,且52%拥有中专及以上学历。其消费心理正经历从“储蓄养老”到“即时悦己”的根本性迁移,强烈愿意为提升生活品质、效率与尊严支付溢价。在支付端,国家财政对中重度失能老人的直接补贴(居家500元/月、机构800元/月)与“社保、年金、商业保险”三支柱体系的完善,共同构建了稳固的“公私平衡”支付底座,支撑银发群体人均消费支出维持10.5%的双位数增长。染发、抗衰医美、定制营养等带有“自我投资”属性的品类正呈现指数级增长。


03
竞争变阵:规模化蓝海下的碎片化现状与巨头生态对垒
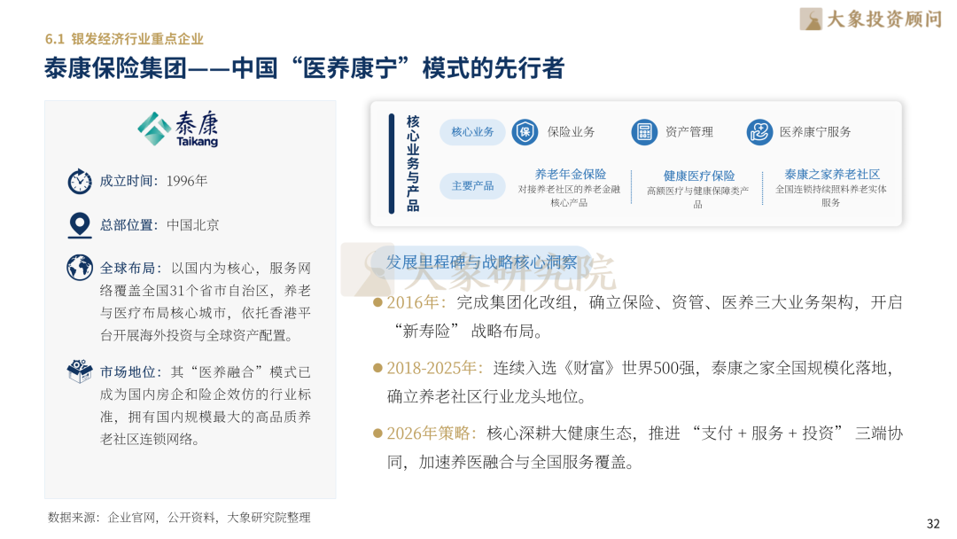
尽管坐拥万亿级规模,但供给侧仍呈现“高度碎片化”的原始状态,行业集中度(CR)极低,尚未形成跨品类的绝对头部。老年群体极高的信任成本成为转化的核心阻尼,决策深度依赖线下社区与熟人关系链,构建属地化“熟人信任生态”成为破局关键,领先企业借此可将月复购率拉升至惊人的65%。当前,头部跨界者已携不同基因入场对垒:险企如泰康保险依托长久期资金打造“保险+医养”闭环,其CCRC模式入住率可达94%;房企以重资产切入高端养老社区;科技巨头如京东健康、华为则规避线下重资产,以数字底座和流量优势抢占智慧养老入口。竞争壁垒已从“硬件设施”堆砌转向“精细化运营与服务粘性”的深度博弈,借助SaaS与AI系统,领先企业的运营人效可提升90%以上,行业正从区域性割据向全国性连锁进化,头部连锁品牌单店效能可达区域传统业态的8.6倍。



04
技术赋能:AI与数字化重塑服务边界与交付效率
技术杠杆正根本性改变适老化服务的成本结构与可达性。在智慧医疗领域,AI驱动的早期筛查与远程诊疗实现了医疗资源的空间平权,使下沉市场老人能平等触达顶尖资源,京东健康借此模式覆盖超1000万老年用户,业务增速达40%。在居家场景,智能家居与人形机器人正在消解物理边界,智慧康养市场规模呈指数级增长,短短数年从3.5万亿元迈向6万亿元。数据资产化成为精准服务的核心,企业通过沉淀海量交易与健康数据构建用户画像,驱动预测性营销,实现内容生产效率提升60%、互动率高出行业均值40%。AI虚拟康复师、智能辅具等创新,正在系统性降低照护负担,提升生活自主性。


05
价值纵深:产业链核心节点与确定性增长赛道
智慧康养产业链价值分布不均,高利润分配权集中于技术密集型与高粘性服务环节。在上游制造业,康复辅具产业正从低端仿制向高技术壁垒的“智能医疗”跃迁,销售收入实现12.1%的增长;适老化改造基于庞大的既有建筑存量,催生出涵盖硬件与服务的万亿级集成生态。在中游服务层,社区嵌入式养老是破解中国“9073”格局(90%居家养老)下“最后一公里”交付难题的关键,领先的数字化平台通过高密度网点布局,可驱动社区服务销售收入增长30.4%。银发金融成为衍生高地,以住房反向抵押、商业养老保险及养老REITs(房地产投资信托基金)为代表的工具,正深度盘活老年群体资产,其中全球标杆Welltower便是该模式的代表。精神消费与“银发教育”则成为社交属性驱动的高频刚需新场景。

06
标杆透视:全球视野下的领军企业战略图谱
中外企业以差异化路径构建竞争优势,共同定义产业未来。全球巨头中,Welltower作为全球最大养老地产REITs,通过“资本运作+数据赋能”的轻资产模式定义标准;Sonova则以超1600项专利稳坐全球助听器市场头把交椅。中国市场,泰康保险集团开创“支付+服务+医养”闭环,打造了国内最大高品质养老社区网络;悦心健康是A股“医养结合”跨界典型,聚焦“数智化养老+护理教育”;九安医疗凭借iHealth品牌成为慢病监测与数字化出海标杆;奥佳华则引领适老化智能按摩器械,稳居全球第一梯队。这些企业通过量产复利、技术壁垒或生态闭环,构建了难以复制的护城河。


财经号声明: 本文由入驻中金在线财经号平台的作者撰写,观点仅代表作者本人,不代表中金在线立场。仅供读者参考,并不构成投资建议。投资者据此操作,风险自担。同时提醒网友提高风险意识,请勿私下汇款给自媒体作者,避免造成金钱损失,风险自负。如有文章和图片作品版权及其他问题,请联系本站。
