美年大健康:出具虚假证明、医疗信息泄露…体检乱象也不少
文 | 秋山论商业
前不久,体检行业代表企业爱康国宾被一位律师客户掀了桌子,该客户表示自己十年来均在爱康国宾体检,结果显示均正常结果在第11年被确诊癌症晚期,该客户对爱康国宾的体检有效性存疑,此时一经公开瞬间掀起轩然大波。
而爱康国宾的一场发布会,又让舆情火上浇油,爱康国宾董事长张黎刚的一句:“当你指望说,一个几百块钱的体检能帮你什么病都查出来,而要查单一的病,多花几千几万块钱的时候,你认为这样的情况存在吗?”似乎将整个体检行业都陷入了“信任危机”之中。
作为体检行业目前唯一的A股上市企业,美年大健康,恐怕在此事件中同样要受到波及。
作者通过查询美年大健康在各地子公司的监管处罚情况发现,该公司的体检结果和有效性情况可能也不乐观,虽说公开处罚的是个案,但个案背后是否会业务失范的风险?
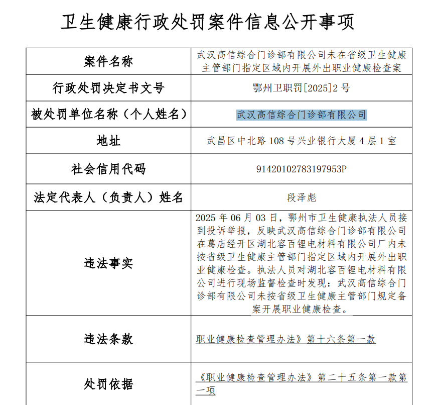
今年6月份,美年大健康旗下子公司武汉高信综合门诊部有限公司被举报,执法人员对湖北容百锂电材料有限公司进行现场监督检查时发现,武汉高信综合门诊部有限公司未按省级卫生健康主管部门规定备案开展职业健康检查。

今年4月份,卫生监督员检查发现,美年大健康旗下子公司无锡华康门诊部有限公司医疗信息安全制度、保障措施不健全,导致医疗信息泄露,对此处以1.4万元罚款。
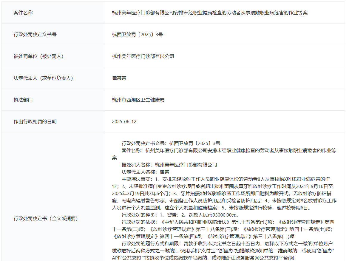
今年6月份,杭州市西湖区卫健局对杭州美年医疗门诊部有限公司做出处罚,处罚决定显示,该门诊部存在“安排未经放射工作人员职业健康体检的劳动者8人从事接触X射线职业病危害的作业;未经批准擅自变更放射诊疗项目或者超出批准范围从事牙科放射诊疗工作时间从2021年9月16日至2025年3月19日共3年6个月”等违规情形,被处以9.3万元的重罚。

更值得注意的是,今年5月份,沈阳市和平区卫健部门的一份处罚决定书,揭开了美年大健康体检真实性存疑的风险。

在这份处罚决定书中显示,美年大健康子公司沈阳美年大健康门诊部因存在出具虚假证明文件的行为,违反了《职业健康检查管理办法》第二十五条第三款的规定,被处以警告和1万元处罚。
从处罚依据的法律法规来看,沈阳美年大健康因该是出具体虚假的健康体检报告才被处罚的,这个问题就很严重了,关乎体检真实性和权威性的重要因素,这个被公开处罚的个案会不会影响对美年大健康的信任呢?
无独有偶,在今年3月份,美年大健康作为大股东的泉州丰泽美年现代综合门诊部有限公司(医疗机构名称:泉州丰泽美年现代综合门诊部),因存在“使用卫生技术人员从事本专业以外的诊疗活动(于2023年12月1日至2024年12月31日期间安排内科专业执业医师超出注册的执业范围为5名被体检者进行外科项目体检,并冒用其他医师的账号出具外科项目的体检报告)”的违规行为,被处以2万元罚款,相关医师也被公示处罚。

从这则罚单来看,美年大健康旗下个别门诊部存在体检报告冒用医师造假的行为,难道又仅仅是个案?
除此之外,美年大健康的一些子公司还存在 使用过期医疗器械的行为。
如今年1月份,子公司上海美涛门诊部被发现使用的4台幽门螺旋杆菌检测仪,其中编号为 04021099(规格型号:YH04D;医疗器械注册证编号:皖械注准 20152400145)的幽门螺旋杆菌检测仪生产日期为2018年 3 月 22 日,使用期限为 6 年,已于2024年3月22日过期,但该门诊部仍在使用并收取费用,属于使用过期医疗器械的行为,被责令改正并处以罚款处罚。

而美年大健康的一些参股公司,顶着美年大健康的名头,也存在开展违规诊疗活动的行为。
如今年7月份,美年大参股的上海美羡健康体检中心有限公司因在未核准临床细胞分子遗传学专业的情况下,擅自于2024年1月10日起为

今年4月份,新余市市场监管部门对美年大健康参股公司新余市美年大健康体检有限公司进行了处罚,因该公司存在使用过期医疗器械的情况,对此监管部门没收了2台过期的医用离心机,并处以货值10倍的罚款共计15万元。

说实话,作者仅仅梳理了今年以来短短半年多时间、美年大健康子公司和参股公司的违规情形,其暴露出的体检行业风险已经触目惊心了。
谁能想到,连体检行业龙头企业的美年大健康也存在如此多的乱象呢?
注:本文数据和信息来均来源于监管部门官网等公开渠道,如有遗漏和错误,欢迎指正,并以公司最终披露为准。未经授权,本文禁止转载!
·END·
财经号声明: 本文由入驻中金在线财经号平台的作者撰写,观点仅代表作者本人,不代表中金在线立场。仅供读者参考,并不构成投资建议。投资者据此操作,风险自担。同时提醒网友提高风险意识,请勿私下汇款给自媒体作者,避免造成金钱损失,风险自负。如有文章和图片作品版权及其他问题,请联系本站。
