润本股份研发能力强不强

亡羊补牢,为时未晚
作者:李欢
编辑:蒙多
风品:令煜
来源:铑财——铑财研究院
全面注册制推行后,成长性、合规性的监管仍有加码迹象。
6月6日,冲刺“驱蚊第一股”的润本股份,回复了上交所反馈意见。有关公司研发能力、经营合规性等问题受到舆论关注。
01
研发费占比不超3%
研发力强不强
LAOCAI
公开信息显示,润本股份主业为驱蚊类、个人护理类产品研发、生产和销售。目前已形成驱蚊产品、婴童护理产品、精油产品三大核心产品系列。
在问询中,上交所要求润本股份说明研发能力的具体体现、是否研发能力强、核心竞争力主要体现在原料、配方设计、生产工艺,还是营销推广等。
对于“公司是否研发能力强”,润本股份未直接回答是或否,而是称公司驱蚊类和个人护理类产品在配方设计和生产工艺方面均有一定的技术门槛。研发能力具体体现在研发体系建立、研发团队建设和研发制度流程三个方面。“公司通过建立完善的研发体系、组建多元专业背景的研发团队、制定切实可行的研发流程,在产品配方设计和生产工艺方面均取得丰硕成果和效果,包括论文发表、团标制定、知识产权等。”
可从公司披露费用项目看,2019年-2022上半年企业销售费为7629.76万元、9512.21万元、1.34亿元、1.20亿元,占同期营收比27.38%、21.48%、23.09%、27.35%。
同期研发费为781.39万元、1071.26万元、1360.16万元、910.33万元,占同期营收2.80%、2.42%、2.34%、2.07%。不难发现,相比销售费,润本研发费占比不到3%,且持续下滑。
截至2022年底,润本股份拥有专利67项,其中49项为外观设计专利,更体现研发力的发明专利和实用新型专利各只有9项。且9项发明专利中有5项为继受取得,9项实用新型专利中有3项为继受取得。

02
“一票否决权”审视
LAOCAI
对赌协议清理,也是监管焦点。
润本股份及公司实控人与引入的外部股东金国平、颜宇峰、李怡茜、JNRYVIII(与高瓴资本是同一主体)之间曾经存在对赌协议。申报IPO前夕,润本股份对协议进行了集中清理,将涉及公司对投资人股东负有回购义务或责任的条款全部终止。不过,相关权利存在恢复约定。
以外部投资者的高瓴资本为例,据经济参考报,高瓴资本曾享有优先购买权、共同出售权、反摊薄保护等特殊股东权利的协议条款,仍将在润本股份上市申请被撤回、撤销、不予批准或公司递交申请后18个月未能上市时,自动恢复。
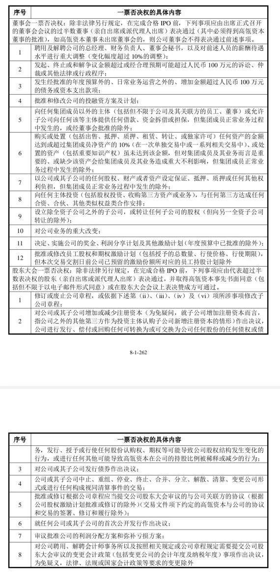
此外,约定的“一票否决权”也较扎眼。高瓴资本不仅可以在润本股份董事会聘用及解聘总经理、财务负责人、董事会秘书的事项上“一票否决”;还可在润本股份股东大会对公司或其子公司发行债券作出决议、审议批准公司的利润分配方案和弥补亏损方案等事项上“一票否决”。

对此,上交所反馈意见中要求润本股份、保荐机构和发行人作出说明。尤其是“一票否决权”是否会影响公司的控制权归属。
欣喜的是,润本股份分别于2023年4月、2023年6月,先后与公司股东签署《新股东协议之补充协议》、《新股东协议之补充协议二》,彻底终止高瓴资本等股东于《新股东协议》项下,对董事会、股东大会部分决策事项的一票否决权,且不附加任何效力恢复条件。
随着新协议签署,“一票否决权”对于公司控制权潜在影响不复存在。亡羊补牢值得肯定,只是为何直至今年6月才彻底解决?
03
“房东”是实控人
财务数据准确性追问
LAOCAI
据招股书,润本股份及子公司租赁了5处物业用于办公,而“房东”是公司实控人赵贵钦、鲍松娟夫妇。

2019年至2022年,赵贵钦、鲍松娟夫妇分别将其持有的天河区华夏路28号(富力盈信大厦)2801、2803、2804、2813、2104室,按市场价格出租给润本股份及其子公司作为办公场所,期内分别收取租金199.68万元、219.11万元和282.91万元、141.46万元。
据媒体报道,报告期各期,公司向关联方租赁的办公用房平均价格(含税)分别为175元/月/㎡、175元/月/㎡、183.75元/月/㎡、183.75元/月/㎡,2021年在2020年的价格基础上上涨5%。
然广州市住房和城乡建设局官网显示,富力盈信大厦2019年至2022年的办公用房租金参考价分别为155元/月/㎡、152元/月/㎡、151元/月/㎡和143元/月/㎡,不仅低于润本股份实控人夫妇的出租价格,还呈逐年下滑趋势。
上述关联交易是否公允?
另外,润本股份成立之初,出于临时性资金周转需要,曾向实控人赵贵钦、鲍松娟及董事林子伟拆借资金。2019年和2020年,润本股份才陆续清理完拆借资金。

本次发行前,实控人赵贵钦与鲍松娟直接或间接控制公司85.38%股份,两人分别在公司担任董事长兼总经理和董事兼副总经理。
报告期内,公司财务总监曾频繁更换。对此异常情况,上交所也提出了质疑,追问财务总监变动是否会影响财务数据的准确性。
对此,润本股份称,人事变动并未影响公司财务数据的准确性。
孰是孰非,留给时间作答。站在投资者角度看,重要职位频繁更迭本身,或也不是企业稳健发展的加分项。
本文为铑财原创
财经号声明: 本文由入驻中金在线财经号平台的作者撰写,观点仅代表作者本人,不代表中金在线立场。仅供读者参考,并不构成投资建议。投资者据此操作,风险自担。同时提醒网友提高风险意识,请勿私下汇款给自媒体作者,避免造成金钱损失,风险自负。如有文章和图片作品版权及其他问题,请联系本站。
